登录
注册
回到首页
AI
搜索
发现报告
发现数据
发现专题
研选报告
定制报告
VIP
权益
发现大使
发现一下
行业研究
公司研究
宏观策略
财报
招股书
会议纪要
稀土
低空经济
DeepSeek
AIGC
智能驾驶
大模型
当前位置:首页
/
会议纪要
/
报告详情
强烈推荐永和股份,制冷剂价格持续上涨,高端产品新产能投产在即公司
2022-10-16
未知机构
改***
你可能感兴趣
氟化工行业周报:萤石价格筑底上涨,制冷剂成交重心持续上移,东阳光、永和股份等2025中报表现较佳
基础化工
开源证券
2025-08-17
继续强力推荐永和股份,新材料一季度即将投产!!!1.制冷剂板块年
未知机构
2023-01-11
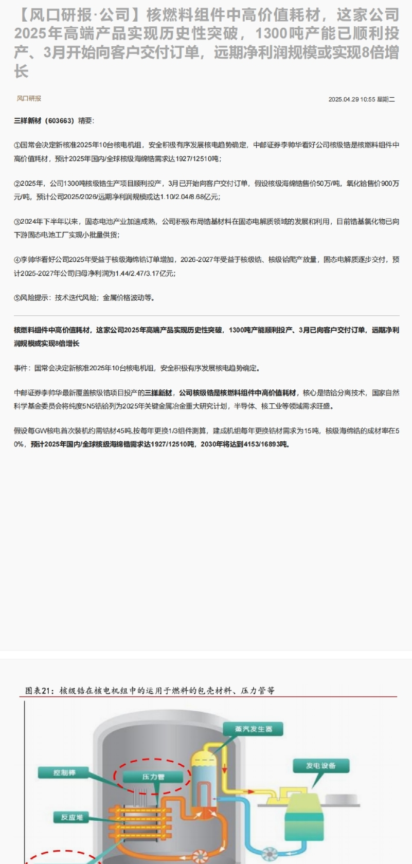
【风口研报·公司】核燃料组件中高价值耗材,这家2025年高端产品实现历史性突破,1300吨产能已顺利投产、3月开始向客户交付订单,远期净利润规-模或实现8倍增长
未知机构
2025-04-29
【风口研报·公司】缬氨酸1个月价格大涨26%!这家公司上半年新增1·6万吨产能+加大欧洲市场销售有望搭上“景气快车”,还有三大项目陆续取得环评批复投产在即
未知机构
2023-09-14
公司信息更新报告:三氯氢硅高景气助力业绩高增长,新产能投产在即
基础化工
开源证券
2022-08-27