登录
注册
回到首页
AI
搜索
发现报告
发现数据
发现专题
研选报告
定制报告
VIP
权益
发现大使
发现一下
行业研究
公司研究
宏观策略
财报
招股书
会议纪要
中央经济工作会议
低空经济
DeepSeek
AIGC
智能驾驶
大模型
当前位置:首页
/
会议纪要
/
报告详情
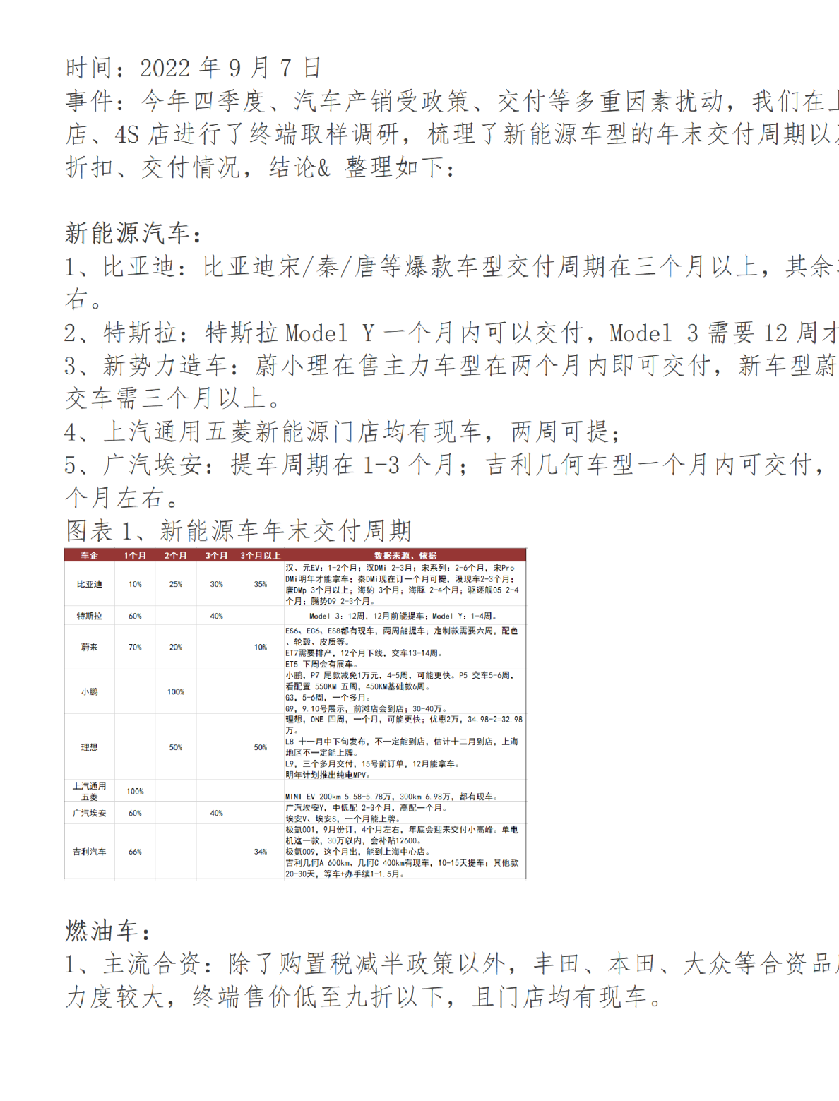
【莫尼塔汽车】新能源车最新交付周期&燃油车终端折扣梳理【大唐发电】交流要点r
2022-09-08
未知机构
足***
你可能感兴趣
新能源车最新交付周期&燃油车终端折扣梳理
未知机构
2022-09-09
莫尼塔先进制造专题-全球汽车电动化行业梳理系列(1)-上游原材料篇
莫尼塔
2018-02-02
莫尼塔先进制造专题-全球汽车电动化行业梳理系列(3)-铝塑膜专题
交运设备
莫尼塔
2018-05-31
莫尼塔汽车激光雷达专家交流纪要–20231211
未知机构
2023-12-11
【莫尼塔先进制造】9月组件、逆变器:国内装机环比走高,出口需求环比小幅走低r
未知机构
2022-10-24