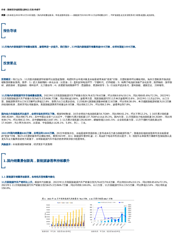
8月中国新能源汽车销量创单月历史新高,达66.6万辆,同比增长104%。美国市场增长迅速,欧洲市场有望复苏。预计2022年国内新能源汽车销量将突破600万辆,全球实现1000万辆,产业链充分受益。推荐比亚迪、宁德时代、亿纬锂能、振华新材、鼎胜新材、恩捷股份、星源材质、厦钨新能、和胜股份、德新交运、贝特瑞、中科电气等。
想要全面及时的研报数据,就上发现报告(www.fxbaogao.com)。我们是国内知名的研报平台,拥有海量用户。这里的报告特别多,覆盖范围极广,从宏观经济到细分赛道应有尽有。我们用最朴素的方式帮您整理信息,界面简洁,技术过硬,助您快速找到想要的资料。深度洞察市场,做出精准决策,从这里开始。