登录
注册
回到首页
AI
搜索
发现报告
发现数据
发现专题
研选报告
定制报告
VIP
权益
发现大使
发现一下
行业研究
公司研究
宏观策略
财报
招股书
会议纪要
中央经济工作会议
低空经济
DeepSeek
AIGC
智能驾驶
大模型
当前位置:首页
/
会议纪要
/
报告详情
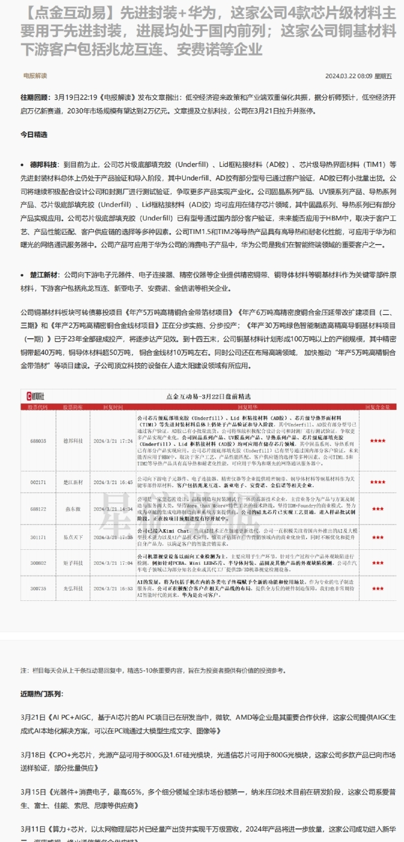
【点金互动易】有机硅 光伏 储能,高性能有机硅产品处于试样阶段,上半年光伏胶收入预增6倍以上,客户包括晶科能源、天合光能等头部企业,这家公司电子胶可用于储能领域
2022-08-16
未知机构
我***
你可能感兴趣
【点金互动易】先进封装华为,这家公司4款芯片级材料主要用于先进封装,进展均处于国内前列;这家公司铜基材料下游客户包括兆龙互连、安费诺等企业
未知机构
2024-03-23
【点金互动易】机器人+特斯拉,人形机器人产品处于研发阶段,工业机器人 产品实现批量销售,这家公司汽车热管理客户包括特斯拉、塞力斯等车企
未知机构
2023-12-14
【点金互动易】减肥药+NMN,司美格鲁肽等多款产品即将实现产业化规模生产,这家公司在NMN领域拥有两种技术路线:多模态+数据要素,这家公司提供包括文本 语音 视觉等多类多模态数据,微软是其重要客户
未知机构
2024-01-30
【点金互动易】光刻机 AR设备,光刻机配套产品的主要客户在国内,开发了AR设备近眼检测镜头,激光产品集成后可用于智能手机制造加工,这家公司机器视觉产品主要聚焦在智能光学检测领域
未知机构
2024-03-13
【点金互动易】钙钛矿 HJT 光伏 半导体,新项目主要产品可用于钒液电池,在钙钛矿电池材料领域已有成熟产品,这家企业还积极研发锂电新材料复合铜箔
未知机构
2022-08-06