登录
注册
回到首页
AI
搜索
发现报告
发现数据
发现专题
研选报告
定制报告
VIP
权益
发现大使
发现一下
行业研究
公司研究
宏观策略
财报
招股书
会议纪要
稀土
低空经济
DeepSeek
AIGC
智能驾驶
大模型
当前位置:首页
/
会议纪要
/
报告详情
【风口研报·快评】广东鸿图预计二季度业绩环比增长近100_,分析师认为一体化压铸已经从预期走向兑现,并看好这些企业-机构观点
2022-07-17
未知机构
改***
你可能感兴趣
【风口研报·快评】工信部支持动力电池梯次利用和回收,分析师看好报废高峰期已至,退役规模5年将大增近6倍,这些企业不仅提前布局
未知机构
2022-07-22
【风口研报·快评】我国6月电网投资额环比大增74_板块景气度超预期,数字化+非晶变+特高压+配网升级有望是下半年重点发力方向,这些
未知机构
2022-07-21
【风口研报·公司】科学仪器高端化拐点已至,这家公司一季报大超预期,高端产品销售额同比增长90%,分析师看好二季度环比继续提速;全新煤电升级..
未知机构
2025-04-25
【风口研报·洞察】从主题_筹码博弈角度看下半年投资机会;当煤价下行利好火电业绩成为市场共识,如何寻找更具弹性的火电企业?分析师指出这些公司火电装机占比超90%受绿电干扰小
未知机构
2023-05-31
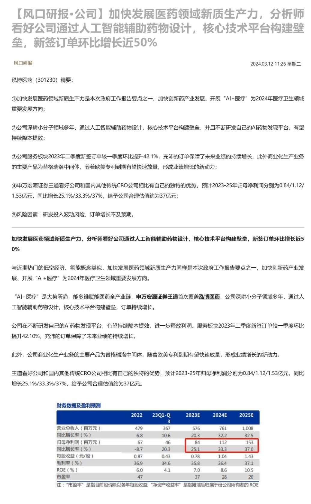
【风口研报·公司】加快发展医药领域新质生产力 分析师看好公司通过人工智能辅助药物设计,核心技术平台构建壁垒,新签订单环比增长近50%
风口研报
2024-03-12