AI智能总结
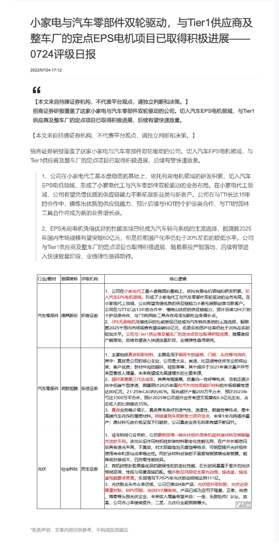
公司获得EPS系统龙头采埃孚定点,汽车电机业务加速拓展 公司7月14日公告其全资子公司德昌科技收到采埃孚《定点通知书》,选择公司作为其某国内整车厂的EPS转向系统电机的零部件供应商。根据客户规划,该项目生命周期为4年、总金额超过2亿元,预计2023年8月开始量产。公司家电代工业务表现稳健、新品类拓展顺利,汽车EPS电机业务站上国产替代风口、迎来收获期;人民币贬值趋势叠加原材料下行,利好公司利润率修复,我们维持盈利预测,预计2022-2024年归母净利润为4.04/5.14/6.15亿元,对应EPS分别为1.52/1.93/2.31元,当前股价对应PE为16.7/13.1/11.0倍,维持“买入”评级。 汽车EPS无刷电机业务迎来放量收获期,家电代工主业拓品类顺利推进 2022年在耐世特等项目顺利量产下,我们预计汽车电机收入有望达1亿元,超此前收入预期5000万元。公司2021年内与EPS系统一级供应商龙头舍弗勒、采埃孚、耐世特等进行了多款型号电机的研发、试样,同时通过与上汽、奇瑞、长城、长安、比亚迪等整车企业开展合作,在EPS电机及制动电机业务方面成功实现了13个型号项目的定点,预计能在产品生命周期内实现累计2300万台的销量,按300元均价测算,销额预计可达69亿。叠加公司获得龙头EPS系统一级供应商采埃孚,产品力得到进一步验证,有望加速EPS电机业务放量发展。 通过深度绑定TTI,公司吸尘器代工主业表现稳健、园林工具新品类拓展顺利。 2022年公司与TTI合作的两款剪刀型园林工具已顺利量产,2022年预计贡献收入增量1000万。多元化小家电方面,公司基于头发护理产品的经验,成功开拓电风扇等新品类,我们预计2022年多元化小家电收入实现20%以上增长。 原材料降价和人民币贬值趋势延续,结合2月提价利好公司净利率修复 中国塑料城ABS指数相较于2021年10月高点已下降25.6%;人民币兑美元汇率自2022年4月高点贬值7.3%,结合2月提价利好公司毛利率修复和费率改善,展望后续高利润率的汽车电机业务拉动,看好公司净利率提升逻辑持续兑现。 风险提示:关税政策变动;原材料价格波动;EPS电机业务开拓不及预期。 财务摘要和估值指标 附:财务预测摘要