登录
注册
回到首页
AI
搜索
发现报告
发现数据
发现专题
研选报告
定制报告
VIP
权益
发现大使
发现一下
行业研究
公司研究
宏观策略
财报
招股书
会议纪要
海南封关
低空经济
DeepSeek
AIGC
大模型
当前位置:首页
/
其他报告
/
报告详情
【中粮视点】动力煤:国际煤炭市场简析
2022-05-25
中粮期货
更***
你可能感兴趣
【中粮视点】聚酯产业链:上海石化火情事件对聚酯产业链的影响简析
中粮期货
2022-06-20
【中粮视点】生猪行业精析:产能过剩 红海竞争
中粮期货
2023-09-01
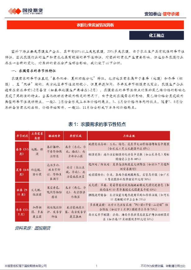
化工视点:农膜行业发展情况简析
国投期货
2025-04-02
橡胶金视点:美伊争端对国内丁二烯市场影响简析
金联创
2020-01-14
煤炭开采行业研究简报:国际煤炭市场-全球动力煤
化石能源
国盛证券
2025-03-09