登录
注册
回到首页
AI
搜索
发现报告
发现数据
发现专题
研选报告
定制报告
VIP
权益
发现大使
发现一下
行业研究
公司研究
宏观策略
财报
招股书
会议纪要
稀土
低空经济
DeepSeek
AIGC
智能驾驶
大模型
当前位置:首页
/
宏观策略
/
报告详情
宏观大类周报:乌俄局势风波不断,全球资产价格持续波动
2022-03-26
华泰期货
墨***
你可能感兴趣
宏观大类日报:乌俄局势风波不断,全球资产价格持续震荡
华泰期货
2022-03-29
宏观大类日报:乌俄局势加剧市场波动
华泰期货
2022-03-23
宏观大类日报:乌俄局势缓和 全球风险偏好回暖
华泰期货
2022-03-30
宏观大类日报:乌俄局势继续升温,全球股指紧急避险
华泰期货
2022-02-25
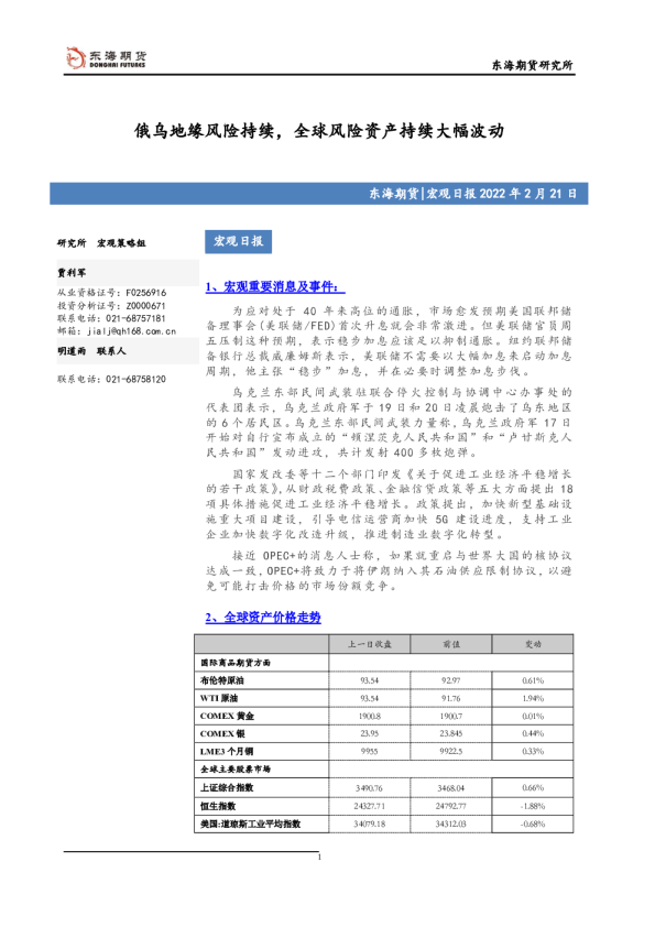
宏观日报:俄乌地缘风险持续,全球风险资产持续大幅波动
东海期货
2022-02-21