登录
注册
回到首页
AI
搜索
发现报告
发现数据
发现专题
研选报告
定制报告
VIP
权益
发现大使
发现一下
行业研究
公司研究
宏观策略
财报
招股书
会议纪要
稀土
低空经济
DeepSeek
AIGC
智能驾驶
大模型
当前位置:首页
/
公司研究
/
报告详情
春节销售有望超预期,公司成立渠道商董事会
2018-01-10
黄付生、管嘉琪
太平洋证券
***
你可能感兴趣
春节各市场客流再超预期,13年公司提租亦有望超预期
商贸零售
中投证券
2013-02-25
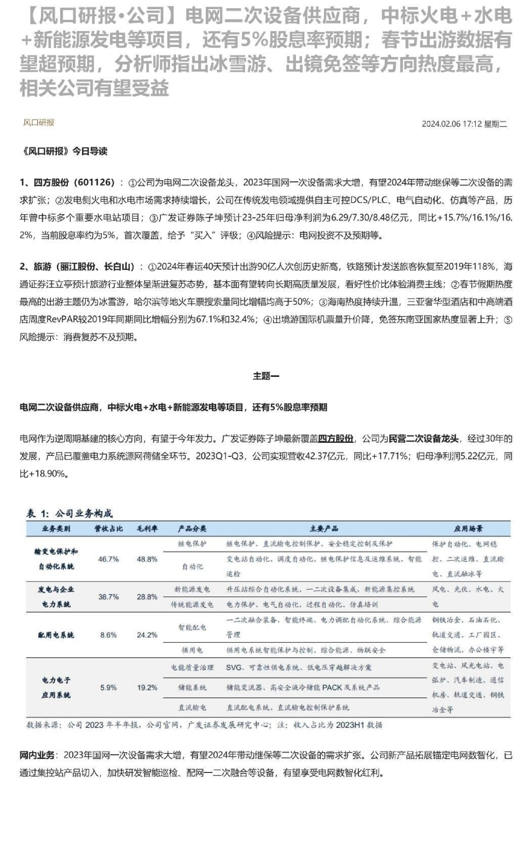
【风口研报·公司】电网二次设备供应商,中标火电水电新能源发电等项目,还有5%股息率预期;春节出游数据有望超预期,分析师指出冰雪游、出镜免签等方向热度最高 相关公司有望受益
未知机构
2024-02-06
一季度业绩超预期,行业高景气+公司销售覆盖扩面有望驱动加速成长
国投证券
2024-04-01
公司事件点评报告:苹果iPhone 17系列首销告捷,核心渠道商业绩有望借势持续改善
商贸零售
华鑫证券
2025-10-29
房地产行业2月房企销售点评:春节不改销售强势,三四线需求超预期,供给调控下强者更强,重申看多龙头
房地产
华创证券
2018-03-01