登录
注册
回到首页
AI
搜索
发现报告
发现数据
发现专题
研选报告
定制报告
VIP
权益
发现大使
发现一下
行业研究
公司研究
宏观策略
财报
招股书
会议纪要
稀土
低空经济
DeepSeek
AIGC
智能驾驶
大模型
当前位置:首页
/
其他报告
/
报告详情
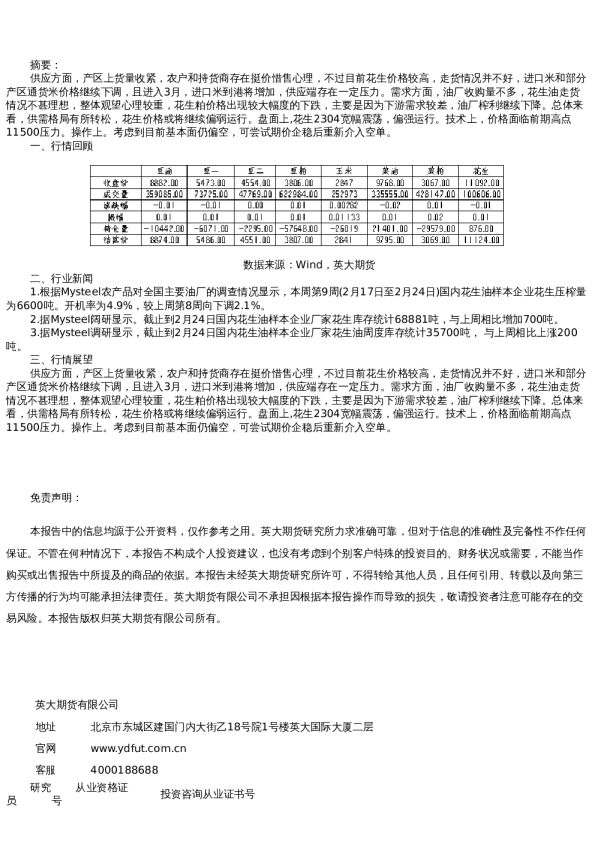
花生日报:现货上游惜售挺价,花生短期震荡偏强
2022-03-01
华融融达期货
听***
你可能感兴趣
花生周报:现货.上游惜售挺价,盘面近远月价差收窄
华融融达期货
2022-03-06
养殖日报:养户持续挺价惜售,生猪期价偏强震荡
华泰期货
2024-08-01
养殖日报:养殖端惜售挺价,生猪期价偏强震荡
华泰期货
2024-01-16
镍:多空博弈加剧,镍价窄幅震荡 不锈钢:宏观淡化回归基本面,钢价低位震荡运行 工业硅:建议关注上游工厂的复产进度 多晶硅:短期或有回调,建议谨慎持仓 碳酸锂:运动式反内卷降温,关注江西矿证批复进展 棕榈油:宏观情绪消退,短期或有回踩 豆油:缺乏有效驱动,关注中美谈判结果 豆粕:关注美豆天气与贸易,盘面震荡 豆一:基本面稳定,关注技术面波动 玉米:关注现货 白糖:区间整理 棉花:注意外部市场情绪影响 生猪:弱现实强预期,反套确认 花生:关注产区天气
综合
国泰君安证券
2025-08-03
【油脂油料】日报-2023-03-07 农户挺价惜售,花生高位震荡
英大期货
2023-03-08