AI智能总结
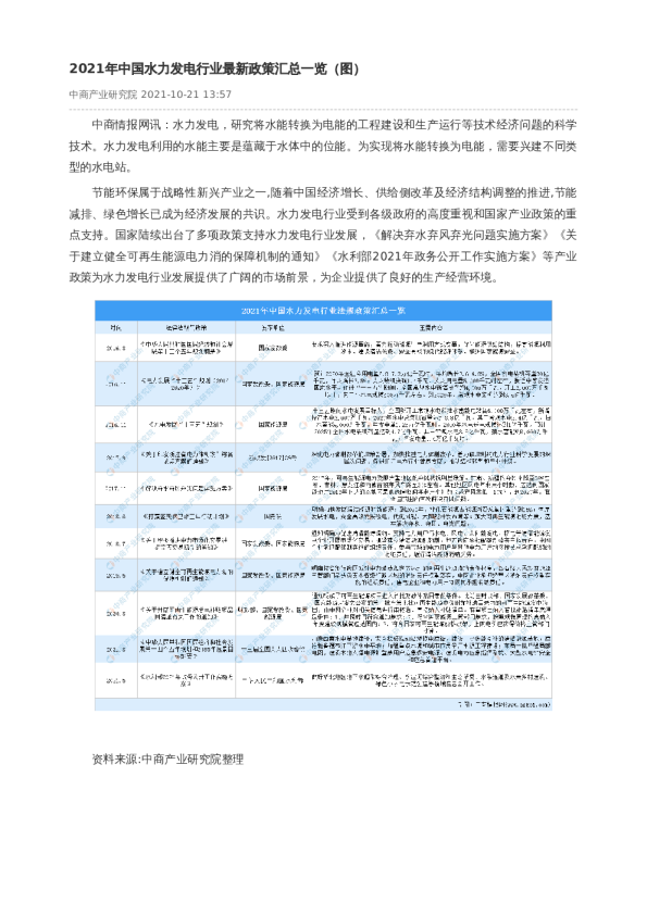
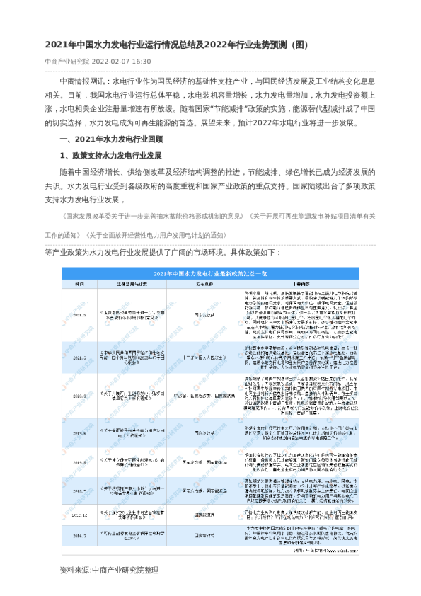
头豹研究院简介 u头豹研究院是中国大陆地区首家 B2B模式人工智能技术的互联网商业咨询平台,已形成集行业研究、政企咨询、产业规划、会展会 议 行业服务等业务为一体的一站式行业服务体系,整合多方资源,致力于为用户提供最专业、最完整、最省时的行业和企业数据库服务,帮助用户实现知识共建,产权共享 u公司致力于以优质商业资源共享为基础,利用大数据、区块链和人工智能等技术,围绕产业焦点、热点问题,基于丰富案例和海量数据 , 通过开放合作的研究平台,汇集各界智慧,推动产业健康、有序、可持续发展 1万+ 25万+ 2,500+ 300+ 50万+ 报告阅读渠道 详情请咨询 概览摘要 中国国家主席习近平9月22日在第七十五届联合国大会一般性辩论上发表重要讲话,提出了应对气候变化新的国家自主贡献目标和长期愿景,向全球明确实现碳中和的时间点。实现碳中和的途径多样,使用作为清洁能源的水力发电迎来成长机遇。水力发电主要依靠水产生的动能、势能、压力能等带动水轮机转动,水轮机带动上方的发电机发电,发出的电通过变电器输出额定功率的电,再通过电网传送给用电用户。中国水力发电行业较海外国家而言起步较晚,上游原料建材普及度高,但部分核心发电机组设备依赖进口,中游水力发电设施建设企业和运营企业折旧费用较高,下游需 求旺盛。2019年中国水力发电市场规模为13,044.4亿千瓦时,随着碳中和改革的推进、清洁能源的发展,到2025年,中国水力发电行业市场规模预计达到20,990.5亿千瓦时。 u中国水电开发资源丰富,水力发电行业拥有充足行业空间 中国丰富的水能资源有利于水力发电行业的发展。中国地势西高东低,河流众多、径流丰沛、落差巨大,蕴藏着非常丰富的水能资源。 中国水能资源蕴藏最丰富的的地区为西南地区,占全国水能蕴藏总量的70%,中国有十大流域,除此之外东部沿海地区和南部沿海地区还具有丰富的海洋水能资源,总体来看,可开发水能资源总量巨大,水力发电可开发空间较大 u水力发电优势突出,发展前景广阔 水力发电优势明显,其具有一定周期性但波动总体较小,水电能源具有可再生的特点,发电过程中无污染,同时,水电在中国发展多年,技术和工艺成熟,国产化程度高;水力发电的整体成本较低,功能性不只有单一的发电一项,同时兼顾可量化和不可量化的价值,性价比较高,是清洁能源中较好的选择。 u绿色水电成为未来行业发展趋势 近年来对于水电对生态的影响争论不休,未来水力发电行业将致力于发展绿色水电。绿色水电是指对生态环境的负面影响达到最低的水力发电项目,通过绿色水电项目达到人与生态环境的共同发展,实现绿色水电主要有四个方面,分别为环境保护、社会发展、经济效益、运行安全。2020年7月,中国环保部绿色水电认证课题启动,为中国绿色水电评价提供了标杆。 重点企业介绍: 长江电力、华能水电、桂冠电力 名词解释 u碳中和:由人类活动造成的二氧化碳排放量与人为的二氧化碳吸收量在一定时间段内达到平衡。 u动能:物体由于机械运动所具有的能量。 u势能:储存于一个系统内的能量,也可以释放或者转化为其他形式的能量。势能不是属于单独物体所具有的,而是相互作用的物体所共有。 u电动机:是把电能转换成机械能的一种设备。它是利用通电线圈(定子绕组)产生旋转磁场并作用于转子形成磁电动力旋转扭矩。 u水轮机:水轮机是把水流的能量转换为旋转机械能的动力机械。在水电站中,上游水库中的水经引水管引向水轮机,推动水轮机转轮旋转,带动发电机发电。 u变压器:电力变压器是一种静止的电气设备,是用来将某一数值的交流电压(电流)变成频率相同的另一种或几种数值不同的电压(电流)的设备。 u用电负荷:电能用户的用电设备在某一时刻向电力系统取用的电功率的总和。 u售电主体:是指依法取得供电类电力业务许可证、供电营业许可证,并依法开展配售电业务的单位或个人。 u调峰:电力系统中的用电负荷是经常发生变化的,为了维持用功功率平衡,保持系统频率稳定,需要发电部门根据用电负荷改变发电机的出力以适应用电负荷的变化, 这个过程叫做调峰。 u装机容量:水电站装机容量是指水电站全部水轮发电机组额定容量(即发电机铭牌出力)之和,度量单位为千瓦(kW),它是表示水电站建设规模和电力生产能力的主要 指标之一。 uPPP模式:Public-Private Partnership,即政府和社会资本合作,是公共基础设施中的一种项目运作模式。在该模式下,鼓励私营企业、民营资本与政府进行合作,参与 公共基础设施的建设。 u蓝海市场:代表当今还不存在的产业,这就是未知的市场空间。相应的,红海市场代表现今存在的所有产业,也就是我们已知的市场空间。 中国水力发电行业背景分析——碳中和 水力发电主要是通过水能转动水轮机,水轮机带动发电机产生电能,水电站的效率以装机容量作为衡量标准,装机容量包括最大工作容量、备用容量和重复容量 碳中和是指利用多种方式,使二氧化碳的排放量和吸收量在一定时间内达到平衡。实现碳排放的形式多样,如植树造林增加碳汇、减少温室气体排放等,在减少碳排放的同时使用清洁能源也是脱碳的重要方式,如水力发电,光伏发电等。中国国家主席习近平9月22日在第七十五届联合国大会一般性辩论上发表重要讲话,提出了应对气候变化新的国家自主贡献目标和长期愿景。这是中国首次对外表明中国在减少全球变暖上的重要态度,同时向全球明确实现碳中和的时间点。 碳中和的定义 中国碳中和发展路径 中国水力发电行业——定义与工作原理 水力发电主要是通过水能转动水轮机,水轮机带动发电机产生电能,水电站的效率以装机容量作为衡量标准,装机容量包括最大工作容量、备用容量和重复容量 水力发电适用于河流,湖泊和海洋等不同的水资源环境中。水力发电主要依靠水产生的动能、势能、压力能等带动水轮机转动,水轮机带动上方的发电机发电,发出的电通过变电器输出额定功率的电,再通过电网传送至用电用户。水力发电的装机容量是确定该水电站发电能力的标准,其主要由三个部分组成,分别为最大工作容量、备用容量、重复容量。 水能的定义 水力发电的原理 装机量主要由三个部分组成,分别为最大工作容量、备用容量、重复容量。 最大工作容量 水电站运作能够产生的基准工作容量,是三种容量中最大的 备用容量 重复容量 发电机 准备承担系统中计划外瞬时增荷和遇机组发生故障或有计划地进行机组检修时使用 在洪水季节利用弃水生产季节性电能,以节省火电站的燃料耗费 变压器 涡轮发电机轴水轮机闸门 水电站的种类 水流 水轮机叶片 水电站的种类按照适用范围分可分为堤坝式水电厂、抽水蓄能水电厂、潮汐水电厂,其分别适用于高落差河流、湖泊和海洋。这说明水电站适用范围较广,适合多类型的水资源环境,建设条件限制较小。 水流 电网 中国水力发电行业产业链分析 中国水力发电行业较海外国家而言起步较晚,上游原料建材普及度高,发电机组设备依赖进口;中游水力发电建设和运营企业折旧费用较高,下游需求旺盛 水力发电行业上游原材料主要为钢筋混凝土、钢材等。市场供应充足,不存在稀缺性,国产化程度较高;主要设备包括电动机、水轮机和变电器等,发电机组对进口依赖较大,企业议价能力低。中游为水力发电建设和运营企业,中游企业成本中最大的为折旧费,收入来源主要为发电收入。下游主要涉及售电主体和电力用户,其中售电主体性质多元灵活,电力用户用电需求量增长,需求结构稳定。 中国水力发电行业产业链分析——上游 水力发电设备供应商是水力发电行业的核心上游 ,供应端来看,中国水力发电设备供应充足,但依赖进口,设备厂商议价能力强;需求端来看,设备需求有望进一步增加 水力发电设备主要包括电动机,水轮机和变压器。中国水利发电设备产量从2015-2018年持续下降,但在2019 年呈现上升态势,产量有复苏迹象,这是由于国家对于清洁能源的重视提高,水力发电设备需求量上升。从供应端来看,2017-2019年, 中国水力发电设备出口额大于进口额,中国出口的产品主要集中于水轮机以及辅助材料,出口产品主要为中低端产品,出口数量较多,但中国高端水力发电设备对进口依赖程度较高,欧美企业供应量达到80%。从需求端来看,2019 年中国水力发电设备的市场需求量将随碳中和改革的进一步推进而上升。综合来看,中游企业对于上游设备的需求量大,然而其对进口高端设备的议价能力较低。 供应端 出口情况 随着科技进步,中国水电设备国产化程度日益增强,以三峡工程70 中国水利发电设备年产量,2015-2019年 现阶段,中国水电设备产量供应基本充足。 万千瓦大型水电机组的研制成功为标志,中国水电重大装备国产化取得阶段性成果。中国的水力发电设备近三年出口量逐年增加 万千瓦 2,000 1,727.9 从2015年-2019 中国出口的产品主要集中于水轮机以及辅助材料,出口产品主要为中低端产品 1,407.1 年,中国水力发电设备产量呈恢复趋势,从2015年的1,727.9万千瓦时下降到2018年的1,075.4万千瓦时,2019 1,500 ,出口数量较多,所以出口额保持在5亿美元左右,超过中国水力发电设备进口值。 1,176.7 1,091.8 1,075.4 出口集中度不高, 1,000 主要出口国为越南,老挝等国家。受到中美贸易战影响,中国水电设备出口额在2019年有所下降,部分出口产品将转入中国市场自行消化,中国市场水电设备供应量充足。 500 年供应端有所回暖,全年产量达到1,091.8万千瓦时。 需求端 中国当前能源结构占比最大的为火力发电,所占比例超过60% 中国水电设备年平均使用时长,2015-2019年 2015 2016 2017 2018 2019 小时3,750 进口情况 ,其次为水电,所占比例为18% ,超过风电和光电。中国水力发电设备利用率高,从2015-2019 进口额总体保持在1亿美元 3,726 中国水利发电设备进口情况,2 左右,水力发电高端设备对进口依赖程度依旧较。中国在水电设备的制造水平不断提高,近三年进口数量呈下降趋势。 019年 3,700 年,中国水利发电设备平均利用时常在3,500小时-3,800小时 15%5%21% 水力发电机组的进口量最大,2019 3,650 3,621 之间,日均市场在10小时左右。 年水力发电机组的进口额占到总体进口额的97%, 3,607 水电设备的使用年限在约5-32 3,590 美国是中国水电设备最大的进口供应商,进口额达到4,855. 3,579 59% 3,600 年,使用时间越久,设备折旧和损耗越多,设备的需求量也就随之就越大。 8万美元,占到总进口来源的59%,向德国进口1,687.4万美元,占比21%。 3,550 伴随碳中和改革的进一步深入,火力发电占总发电来源的比例将会缩小,水电将会得到更广泛的应用,水电设备的需求同时也会增加。 由于供应商集中度较高,且中国对于水电设备,尤其是发电机组的进口依赖度高,所以中游对于水力发电成套设备的议价能力不高。 3,500 美国加拿大 德国其他 2015 2016 2017 2018 2019 中国水力发电行业产业链分析——中游 水力发电行业中游主要以水力发电设施建设企业和运营企业为主。水电企业的主营业务的水费成本较低,折旧费用占比超60% 水力发电行业中游主要以水力发电设施建设企业和运营企业为主。水力发电的企业主要营业成本由水费、折旧费用、职工应酬、运营维护费等组成,成本中,折旧费占总成本的约60~70%。水电企业的主营业务收入来自于发电收入,发电收入主要由发电量和上网电价构成,水电标杆上网电价主要按照水电量的规模收费,水电站装机量越大,收费单价越高。 水力发电行业收入与成本分析 水电企业的主营业务收入来自于发电收入,发电收入主要由发电量和上网电价