登录
注册
回到首页
AI
搜索
发现报告
发现数据
发现专题
研选报告
定制报告
VIP
权益
发现大使
发现一下
行业研究
公司研究
宏观策略
财报
招股书
会议纪要
海南封关
低空经济
DeepSeek
AIGC
大模型
当前位置:首页
/
其他报告
/
报告详情
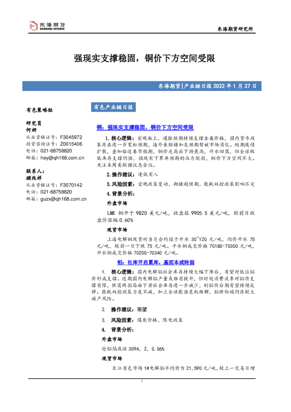
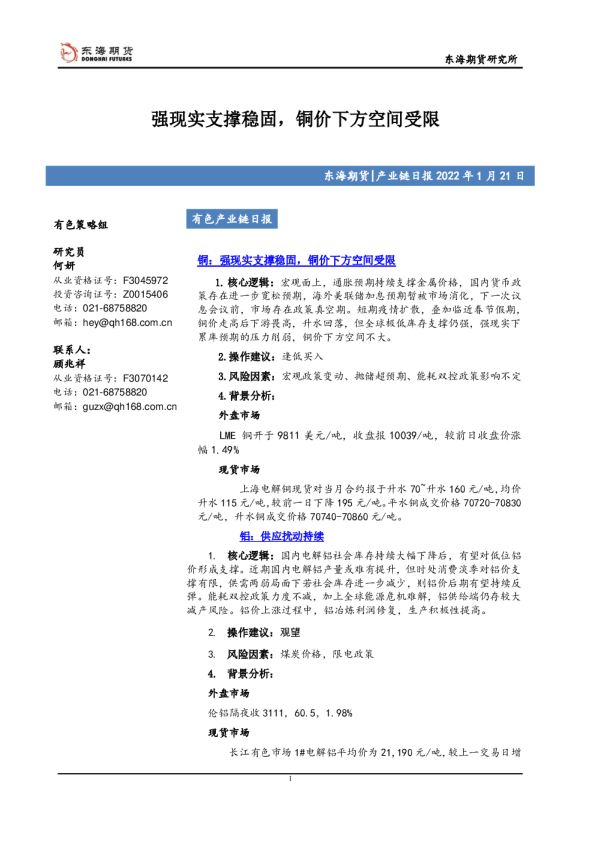
有色产业链日报:强现实支撑稳固,铜价下方空间受限
2022-01-25
何妍、顾兆祥
东海期货
陈***
你可能感兴趣
有色产业链日报:强现实支撑稳固,铜价下方空间受限
东海期货
2022-01-28
有色产业链日报:强现实支撑稳固,铜价下方空间受限
东海期货
2022-01-26
有色产业链日报:强现实支撑稳固,铜价下方空间受限
东海期货
2022-01-11
有色产业链日报:强现实支撑稳固,铜价下方空间受限
东海期货
2022-01-27
有色产业链日报:强现实支撑稳固,铜价下方空间受限
东海期货
2022-01-21