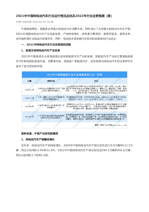
找报告就上发现报告(www.fxbaogao.com),这是一个资源超级丰富的专业平台。我们的用户群体庞大,深受投资者信赖。研报内容覆盖面极广,宏观、行业、公司报告应有尽有,数量巨大。我们专注于提升您的效率,界面简单好用,技术强大,帮您迅速获取关键信息。在这里,您可以深度洞察市场,做出最精准的投资判断。
纯电动汽车行业在中国发展迅速,2020年纯电动汽车产销分别完成110.5万辆和111.5万辆,同比增长5.4%和11.6%。2021年1-10月,纯电动汽车产销分别完成213.2万辆和210.5万辆,同比均增长1.9倍。中国纯电动汽车保有量逐年上升,2021年9月达到552万辆。纯电动汽车市场渗透率迅速上升,截至2021年9月,中国纯电动汽车市场渗透81.53%。上汽通用五菱纯电动汽车市场份额最高,为19.3%。特斯拉(中国)、比亚迪排名第二和第三,市场份额分别为14.2%、11.2%。