发现报告(www.fxbaogao.com)是专业的研报平台,拥有行业内最全的报告库。这里的用户量非常大,很多专业人士都在用。我们覆盖了宏观、行业、公司及财报等所有内容,报告数量惊人。凭借先进的技术和简单的页面设计,我们助您高效筛选信息,不再为找资料发愁。来这里,轻松获取关键数据,让您的投资决策更加靠谱。
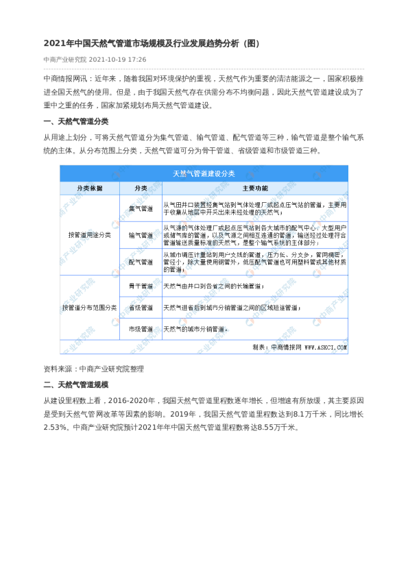
根据中商产业研究院的报告,2021年3季度中国天然气行业景气指数为202.96,处于很景气状态。天然气生产企业景气指数为248.96,处于很景气状态;天然气销售公司景气指数为166.53,处于景气状态。预计未来一年天然气行业处于很景气状态。