需要全面及时的研报资源,就选择发现报告(www.fxbaogao.com)。平台专注深耕金融研报服务领域多年,研报覆盖面广、库存报告数量极其丰富,积累了海量长期信赖的行业用户。专为金融从业者和投资者量身打造,依托智能检索技术,轻松提取有效数据,完成深度市场分析工作。
2021年中国母婴用品行业最新政策汇总一览(图)中商产业研究院 2021-11-16 15:38中商情报网讯:母婴用品是指为孕产期女性与0-3岁婴儿这两类特殊相关联群体提供的专业健康产品。孕产期女性与0-3岁婴儿这两类特殊相关联群体提供的专业健康产品,特殊的体型特殊的生理心理需求,因此我国对母婴用品都提出了极高的要求。近年来,在中国母婴用品行业受到各级政府的高度重视和国家产业政策的重点支持。国家出台陆续出台了多项政策,鼓励母婴用品行业发展与创新,《母婴安全行动计划(2018-2020)》《国产婴幼儿配方乳粉提升行动方案》《婴幼儿配方食品中消毒剂残留检测》等六项食品补充检验方法等产业政策为母婴用品行业的发展提供了明确、广阔的市场前景,为企业提供了良好的生产经营环境。具体情况列示如下:
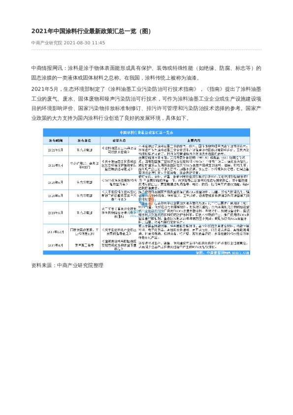
资料来源:中商产业研究院整理