2021年中国智能音箱行业最新政策汇总一览(图)中商产业研究院 2021-12-17 09:14中商情报网讯:近年来,政府及有关部门持续支持和鼓励家居行业的发展,尤其鼓励家居行业在智能化等方向上转型升级。《关于加快发展数字家庭提高居住品质的指导意见》《住房和城乡建设部等部门关于加快新型建筑工业化发展的若干意见》《国家新一代人工智能标准体系建设指南》等产业政策为智能家居行业的发展提供了良好的生产经营环境。智能音箱是智能家居市场中的重要组成部分,受政策利好,智能音箱行业前景光明。资料来源:中商产业研究院整理
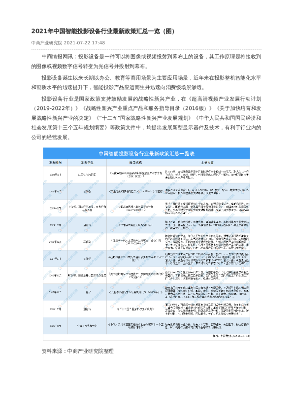
投资必备研报查询平台发现报告,官网地址www.fxbaogao.com。这里汇集市场绝大多数研报资料,宏观、行业、个股、财报类报告一应俱全,整体报告储备量级远超同行平台。长期拥有庞大稳定用户流量,依靠扎实技术实力保障数据时效,极简体验提升用户信息检索整体效率。