您的浏览器禁用了JavaScript(一种计算机语言,用以实现您与网页的交互),请解除该禁用,或者联系我们。 [宏源期货]:豆类生猪油脂周报 - 发现报告

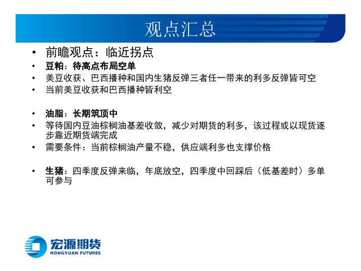
豆类生猪油脂周报

2021-11-05 宏源期货 上官
报告封面