登录
注册
回到首页
AI
搜索
发现报告
发现数据
发现专题
研选报告
定制报告
VIP
权益
发现大使
发现一下
行业研究
公司研究
宏观策略
财报
招股书
会议纪要
海南封关
低空经济
DeepSeek
AIGC
大模型
当前位置:首页
/
财报/招股书
/
报告详情
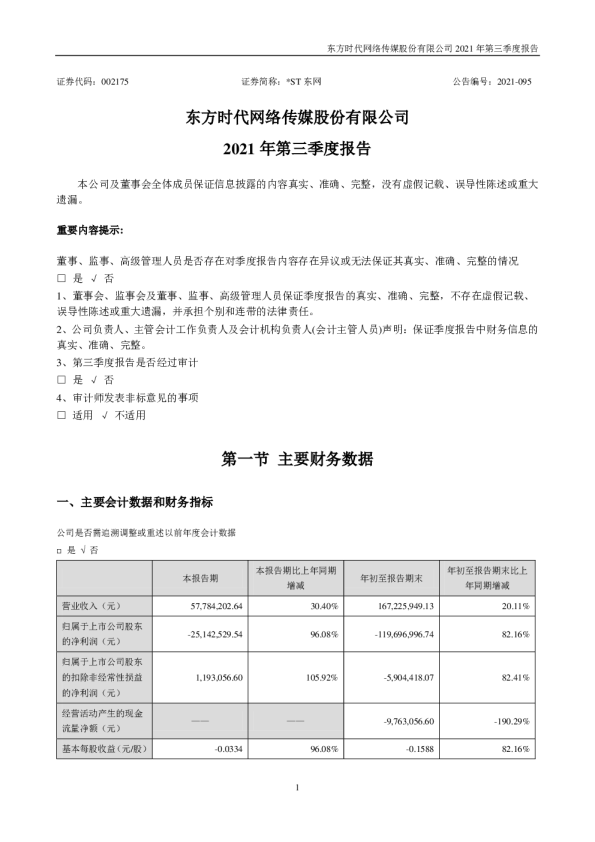
ST网力:2021年第三季度报告
2021-10-26
财报
-
你可能感兴趣
ST网力:2021年第一季度报告全文(更新后)
财报
2021-10-26
ST网力:2020年第三季度报告全文
财报
2020-10-30
*ST东网:2021年第三季度报告
财报
2021-10-30
*ST网力:2021年年度报告
财报
2022-04-29
*ST网力:2022年一季度报告
财报
2022-04-29