登录
注册
回到首页
AI
搜索
发现报告
发现数据
发现专题
研选报告
定制报告
VIP
权益
发现大使
发现一下
行业研究
公司研究
宏观策略
财报
招股书
会议纪要
稀土
低空经济
DeepSeek
AIGC
智能驾驶
大模型
当前位置:首页
/
其他报告
/
报告详情
100大产业链全景图
2019-10-09
-
新材料在线
大***
你可能感兴趣
社交媒体上的100大美容品牌
信息技术
Rival IQ
2020-01-20
社交媒体上的100大美容品牌
商贸零售
Rival IQ
2021-04-13
中国磷肥行业分类、市场运行态势及产业链全景图谱分析
基础化工
智研咨询
2024-06-06
收藏!2022年度中国七大新基建全产业链全景图剖析(附产业链全景图)
信息技术
中商产业研究院
2022-03-03
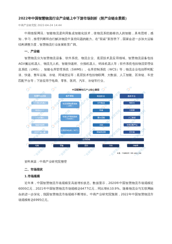
2022年中国智慧物流行业产业链上中下游市场剖析(附产业链全景图)
交通运输
中商产业研究院
2022-04-24