想要高效找报告,发现报告(www.fxbaogao.com)是您的不二之选。作为国内大型的研报平台,我们拥有巨大的用户流量。报告资源极其丰富,宏观、行业、财报内容一应俱全,数量多得惊人。我们用朴素实用的设计,配合先进技术,助您快速获取关键数据。在这里,您可以轻松掌握市场脉络,实现精准的投资决策。
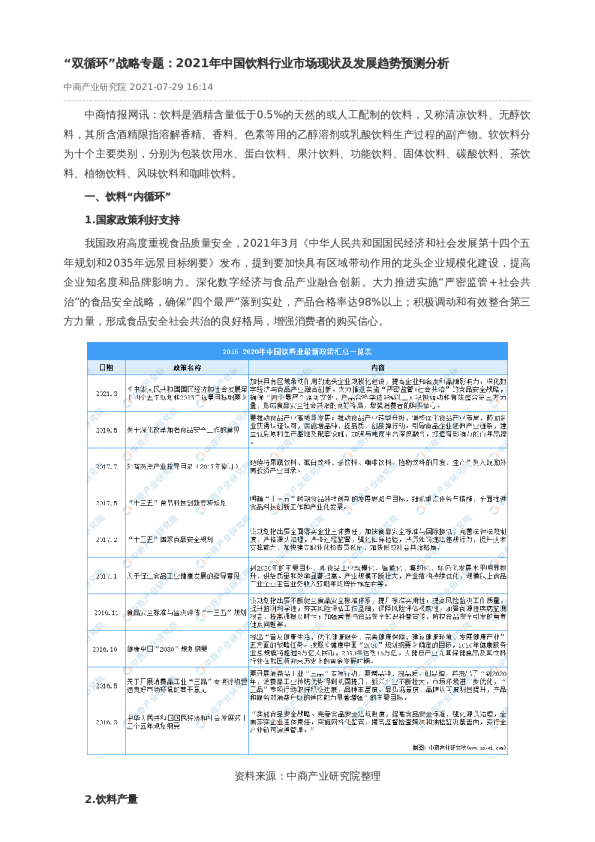
全球锂需求缺口将达50%,仅靠现有和在建的锂矿生产项目无法满足需求。国内多家锂矿企业和动力电池企业已将目光投向海外。目前,我国锂电池正极材料市场规模近877亿元,年均复合增长率为36.9%。负极材料市场规模将破150亿元,年均复合增长率为21.4%。前三企业市场占比超五成。新能源汽车是未来全球汽车市场发展的主要趋势,锂电池作为新能源汽车的核心部件,市场需求必然随之迅速增长。同时,国家政策也大力支持锂电池产业的发展。