登录
注册
回到首页
AI
搜索
发现报告
发现数据
发现专题
研选报告
定制报告
VIP
权益
发现大使
发现一下
行业研究
公司研究
宏观策略
财报
招股书
会议纪要
中央经济工作会议
低空经济
DeepSeek
AIGC
智能驾驶
大模型
当前位置:首页
/
其他报告
/
报告详情
市前速递:腾讯第二季业绩符预期
2021-08-19
致富证券
晚***
你可能感兴趣
市前速递:腾讯首季业绩符预期,今年部分利润增量投资於新机会
致富证券
2021-05-21
市前速递:中国第二季GDP增速料降至6.6%
致富证券
2016-07-15
市前速递中国今将公布第二季GDP
致富证券
2017-07-17
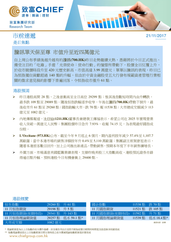
市前速递:腾讯单天保至尊,市值升至近四万亿元
致富证券
2017-11-21
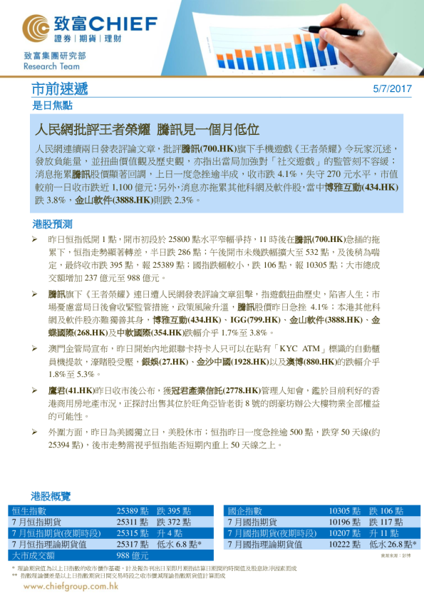
市前速递:人民网批评王者荣耀,腾讯见一个月低位
致富证券
2017-07-05