登录
注册
回到首页
AI
搜索
发现报告
发现数据
发现专题
研选报告
定制报告
VIP
权益
发现大使
发现一下
行业研究
公司研究
宏观策略
财报
招股书
会议纪要
海南封关
低空经济
DeepSeek
AIGC
大模型
当前位置:首页
/
行业研究
/
报告详情
计算机行业周报:税收优惠新政利好计算机板块
信息技术
2018-09-23
胡又文、徐文杰
安信证券
***
你可能感兴趣
公用事业行业周报:税收优惠利好大水电,自备电厂管理再进一步
公用事业
国泰君安证券
2017-09-13
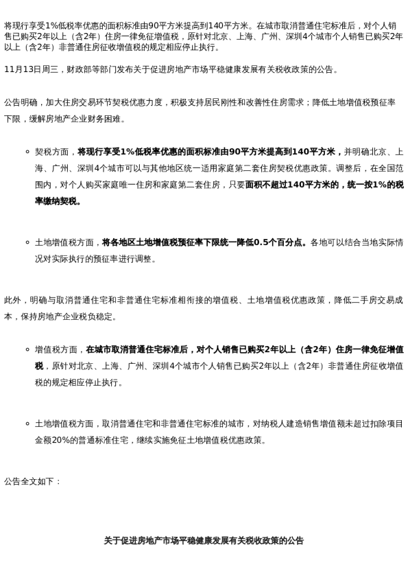
【新闻速递】三部门发布楼市税收优惠新政!
英大期货
2024-11-14
中小市值周报:新股顶部压力或将缓解,税收新政利好科技板
安信证券
2018-09-24
计算机行业周报:IPO新政推出利好行业真龙头
信息技术
东兴证券
2018-03-04
机械行业:税收优惠明确,形成实质性利好
机械设备
东吴证券
2011-02-28