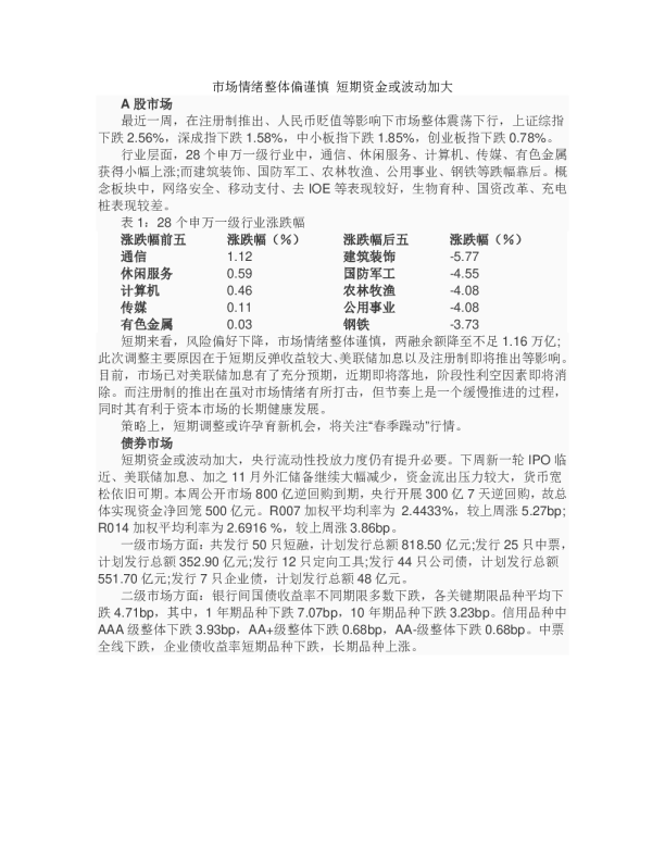
越南建设证券发布的越南股市日评显示,越南股市今日收盘上涨0.33%,胡志明交易所和河内交易所的收盘指数分别为1,219.75和280.56。越南建设证券建议投资者离场观望,等待市场回调到位。同时,市场无明显利好支撑,对Covid-19疫情的担忧依然影响市场行情。