登录
注册
回到首页
AI
搜索
发现报告
发现数据
发现专题
研选报告
定制报告
VIP
权益
发现大使
发现一下
行业研究
公司研究
宏观策略
财报
招股书
会议纪要
稀土
低空经济
DeepSeek
AIGC
智能驾驶
大模型
当前位置:首页
/
其他报告
/
报告详情
铜日报:近期供应虽有回升 但总体供需仍难言宽松
2021-03-10
陈思捷、师橙、李苏横、付志文
华泰期货
九***
你可能感兴趣
铜日报:近期买兴虽有回升 但铜价依旧维持震荡格局
华泰期货
2022-05-19
焦煤供应虽有回升预期但暂偏紧 近期宏观面偏强
先锋期货
2024-05-21
铜周报:供应端干扰持续 但基本面仍难言乐观
华泰期货
2022-08-07
股指期货早报:半年底面临银行考核等资金黑洞,资金面总体仍难言宽松
浙商期货
2014-06-23
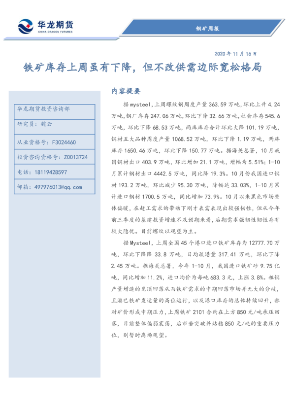
钢矿周报:铁矿库存上周虽有下降,但不改供需边际宽松格局
华龙期货
2020-11-19