登录
注册
回到首页
AI
搜索
发现报告
发现数据
发现专题
研选报告
定制报告
VIP
权益
发现大使
发现一下
行业研究
公司研究
宏观策略
财报
招股书
会议纪要
seedance2.0
低空经济
DeepSeek
AIGC
大模型
当前位置:首页
/
其他报告
/
报告详情
2021年2月份黑色金属分析报告:淡季供需双弱,黑色估值回落
2021-02-04
王奕琳、赵毅、程鹏、冯艳成
中钢期货
比***
你可能感兴趣
2022年2月份黑色金属分析报告:淡季黑色承压运行,关注节后需求变化
中钢期货
2022-01-28
2026年2月份黑色金属分析报告:市场延续弱势 黑色盘面承压
华宝期货
2026-02-05
2021年4季度玉米产业分析报告:供需双弱利空兑现,玉米四季度能否企稳?
中钢期货
2021-09-30
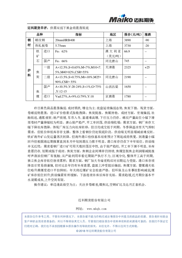
黑色金属早盘分析:供需双弱下黑金将震荡筑底
迈科期货
2018-12-11
黑色金属早盘分析:供需双弱下黑金震荡为主,限产趋严或有短多机会
迈科期货
2018-12-13