登录
注册
回到首页
AI
搜索
发现报告
发现数据
发现专题
研选报告
定制报告
VIP
权益
发现大使
发现一下
行业研究
公司研究
宏观策略
财报
招股书
会议纪要
中央经济工作会议
低空经济
DeepSeek
AIGC
智能驾驶
大模型
当前位置:首页
/
其他报告
/
报告详情
金融工程日报:指数表现不佳,有色板块跌幅居前
2021-01-20
祁嫣然
民生证券
花***
你可能感兴趣
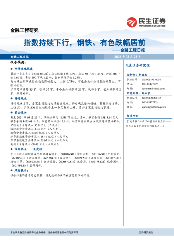
金融工程日报:指数持续下行,钢铁、有色跌幅居前
民生证券
2021-03-25
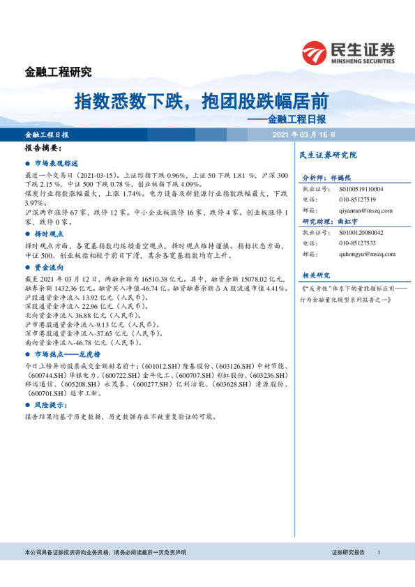
金融工程日报:指数悉数下跌,抱团股跌幅居前
民生证券
2021-03-16
金融工程定期:价值型基金表现占优,有色板块涨幅居前
开源证券
2020-12-04
金融工程日报:市场震荡下滑,消费、军工板块跌幅居前
民生证券
2021-01-15
金融工程日报:择时观点谨慎,消费板块跌幅居前
民生证券
2021-04-12