登录
注册
回到首页
AI
搜索
发现报告
发现数据
发现专题
研选报告
定制报告
VIP
权益
发现大使
发现一下
行业研究
公司研究
宏观策略
财报
招股书
会议纪要
稀土
低空经济
DeepSeek
AIGC
智能驾驶
大模型
当前位置:首页
/
行业研究
/
报告详情
2020年中国心血管用药行业概览
医药生物
2020-01-31
吕言腾、郝世超
头豹研究院
晚***
你可能感兴趣
2023年中国心血管药物行业市场规模、细分领域市场发展现状研究报告
医药生物
智研咨询
2023-05-23
2020年中国血管造影设备行业概览
医药生物
头豹研究院
2021-01-18
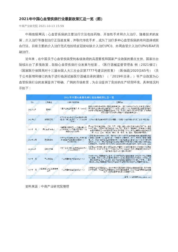
2021年中国心血管疾病行业最新政策汇总一览(图)
医药生物
中商产业研究院
2021-10-13
医药行业:2020年中国肝癌用药行业概览
医药生物
头豹研究院
2020-09-25
医药生物行业深度报告:医保目录调整专题之心血管系统用药
医药生物
东方证券
2017-02-10