登录
注册
回到首页
AI
搜索
发现报告
发现数据
发现专题
研选报告
定制报告
VIP
权益
发现大使
发现一下
行业研究
公司研究
宏观策略
财报
招股书
会议纪要
稀土
低空经济
DeepSeek
AIGC
智能驾驶
大模型
当前位置:首页
/
行业研究
/
报告详情
数字文化行业2020年度回顾及2021年展望:短视频变现模式不断成熟,线下娱乐“V”型回升
文化传媒
2020-12-26
夏雪
招商银行
我***
你可能感兴趣
传媒行业:线上聚焦短视频变现主线,线下重视沉浸式娱乐消费
文化传媒
国盛证券
2021-06-07
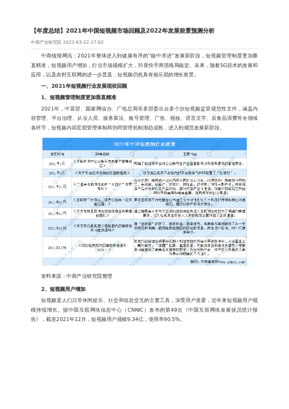
【年度总结】2021年中国短视频市场回顾及2022年发展前景预测分析
文化传媒
中商产业研究院
2022-03-22
中国建筑行业2020年度回顾及未来展望
建筑建材
德勤
2021-08-18
2020年上半年走势回顾及2020下半年走势展望:镍:宏微观共振加剧,镍价低位修复宽震荡回升
方正中期期货
2020-07-12
中国互联网行业:视频行业1Q23回顾及展望:内容为王,变现提速
招银国际
2023-05-05