登录
注册
回到首页
AI
搜索
发现报告
发现数据
发现专题
研选报告
定制报告
VIP
权益
发现大使
发现一下
行业研究
公司研究
宏观策略
财报
招股书
会议纪要
稀土
低空经济
DeepSeek
AIGC
智能驾驶
大模型
当前位置:首页
/
宏观策略
/
报告详情
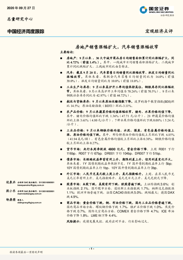
中国经济周度跟踪:房地产销售涨幅扩大,汽车零售涨幅收窄
2020-08-16
边泉水、段小乐
国金证券
港***
你可能感兴趣
中国经济周度跟踪:房地产销售降幅收窄,汽车销售涨幅扩大
国金证券
2020-10-18
中国经济周度跟踪:房地产销售涨幅扩大,汽车销售涨幅收窄
国金证券
2020-09-27
中国经济周度跟踪:房地产销售涨幅收窄,汽车零售有所弱化
国金证券
2020-09-06
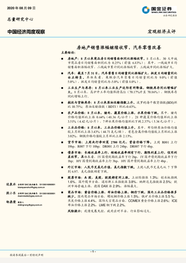
中国经济周度观察:房地产销售涨幅继续收窄,汽车零售改善
国金证券
2020-08-09
中国经济周度跟踪:房地产销售涨幅继续扩大,汽车零售有所改善
国金证券
2020-08-23