登录
注册
回到首页
AI
搜索
发现报告
发现数据
发现专题
研选报告
定制报告
VIP
权益
发现大使
发现一下
行业研究
公司研究
宏观策略
财报
招股书
会议纪要
海南封关
低空经济
DeepSeek
AIGC
大模型
当前位置:首页
/
其他报告
/
报告详情
鸡蛋:现货止跌回升,期货反弹跟进
2020-05-25
刘体峰、魏宏杰
倍特期货
上***
你可能感兴趣
鸡蛋:现货出现止跌,期价反弹跟进
倍特期货
2020-08-17
瑞达期货:鸡蛋现货止跌回升,期价补涨逢高试空
瑞达期货
2018-05-10
鸡蛋:现货稳步上行,期货联动跟进
倍特期货
2020-08-04
鸡蛋:现货保持偏强,期货联动跟进
倍特期货
2020-08-03
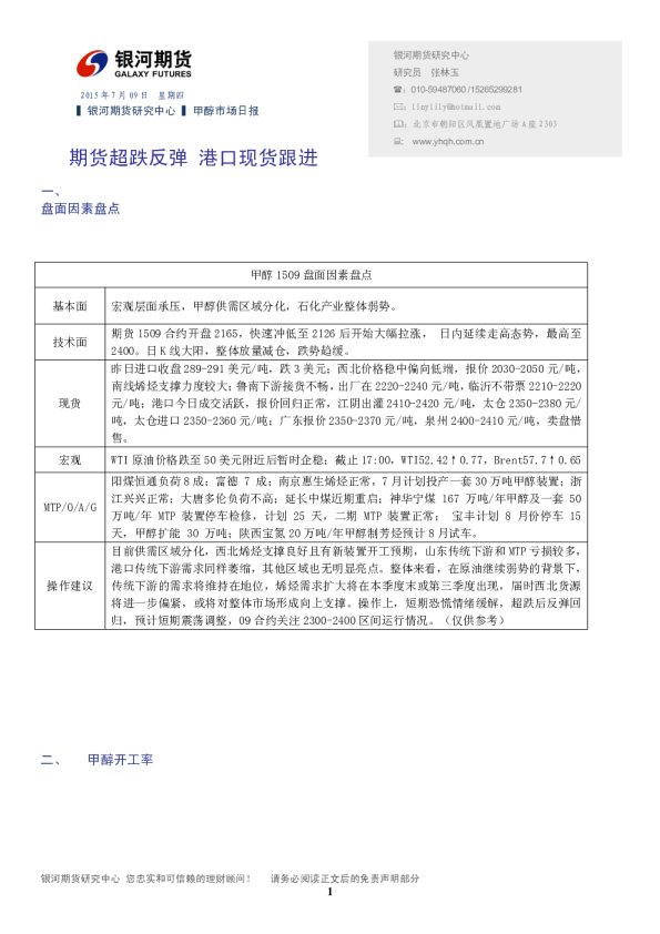
甲醇市场日报:期货超跌反弹 港口现货跟进
银河期货
2015-07-09