登录
注册
回到首页
AI
搜索
发现报告
发现数据
发现专题
研选报告
定制报告
VIP
权益
发现大使
发现一下
行业研究
公司研究
宏观策略
财报
招股书
会议纪要
中央经济工作会议
低空经济
DeepSeek
AIGC
智能驾驶
大模型
当前位置:首页
/
公司研究
/
报告详情
产能释放,客户认可,公司持续高增长
2020-04-17
张文臣、方杰、刘晶敏
太平洋证券
自***
你可能感兴趣
客户持续认可、产能顺利推进,供需两端促增长
纺织服装
东兴证券
2022-08-18
公司动态点评:涂料业务业绩持续高增长,静待油墨产能释放
基础化工
长城证券
2019-08-27
公司产能逐步释放,三季度业绩持续高增长
轻工制造
国联证券
2019-10-27
点评:客户结构优化、产能释放带动业绩高增长,安世半导体正式并表
信息技术
长城证券
2020-04-21
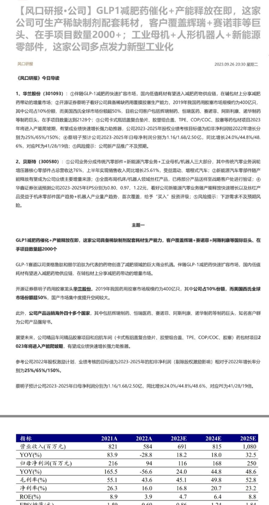
【风口研报·公司】GLP1减肥药催化+产能释放在即,这家公司可生产稀缺制剂配套耗材,客户覆盖辉瑞+赛诺菲等巨头、在手项目数量2027-00202309
未知机构
2023-09-28