登录
注册
回到首页
AI
搜索
发现报告
发现数据
发现专题
研选报告
定制报告
VIP
权益
发现大使
发现一下
行业研究
公司研究
宏观策略
财报
招股书
会议纪要
中央经济工作会议
低空经济
DeepSeek
AIGC
智能驾驶
大模型
当前位置:首页
/
行业研究
/
报告详情
汽车行业新能源动力电池回收利用政策点评:电池回收利用规范化,车企承担回收主体责任
交运设备
2018-02-27
彭勇
财通证券
绝***
你可能感兴趣
新能源汽车行业周报:七部委发文明确动力电池回收责任主体
交运设备
开源证券
2018-03-03
环保工程及服务行业重大事项点评:动力电池回收利用调研开展,助力龙头引领行业规范化发展
公用事业
华创证券
2018-05-22
锂电回收行业点评报告:工信部加快推进动力电池回收利用,动力锂电回收预计2018年开始爆发
机械设备
东吴证券
2018-01-08
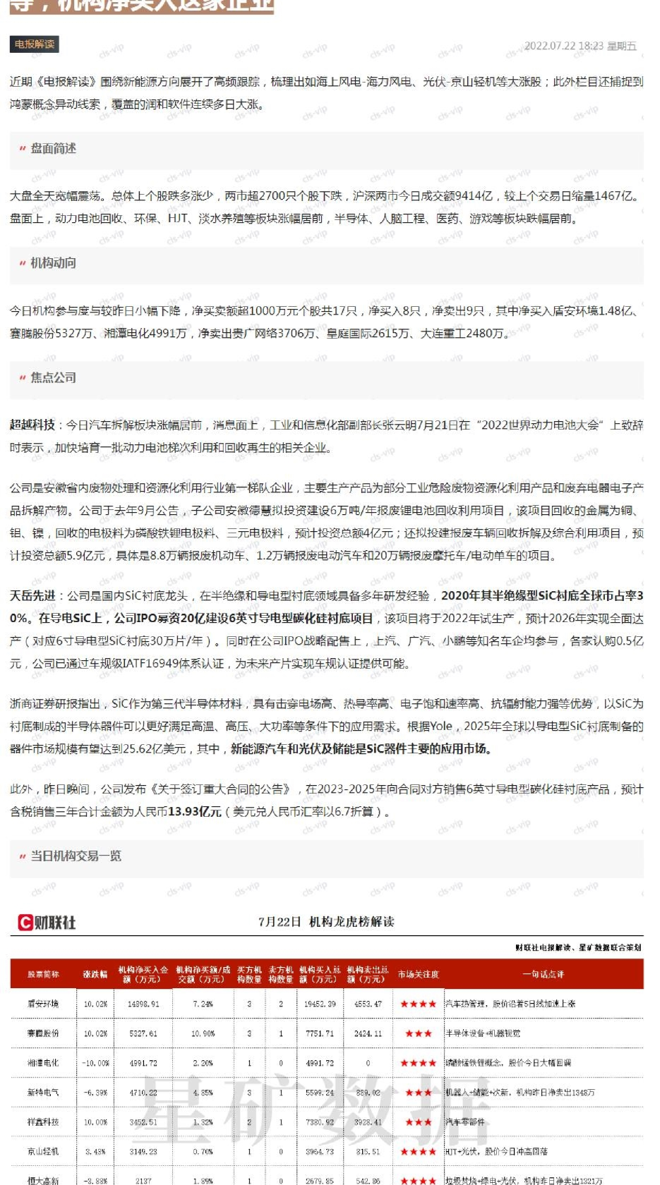
【机构龙虎榜解读】动力电池回收+汽车拆解,拟4亿投建废旧锂电池回收利用项目,回收材料涉及镍、磷酸铁锂电极料等,机
未知机构
2022-07-25
电力设备与新能源行业事件点评:征求意见稿发布,动力电池回收利用再提速
电气设备
东兴证券
2016-12-02