登录
注册
回到首页
AI
搜索
发现报告
发现数据
发现专题
研选报告
定制报告
VIP
权益
发现大使
发现一下
行业研究
公司研究
宏观策略
财报
招股书
会议纪要
中央经济工作会议
低空经济
DeepSeek
AIGC
智能驾驶
大模型
当前位置:首页
/
其他报告
/
报告详情
原油VIP周报:Brent看涨至65美元/桶观点未变
2019-11-16
陈通
一德期货
老***
你可能感兴趣
原油VIP周报:Brent看涨至65美元/桶观点未变
一德期货
2019-11-23
Brent看涨至65美元/桶观点未变
一德期货
2019-11-09
原油周度报告:去库存依然是主旋律,上调Brent目标价至80美元/桶
东证期货
2018-04-23
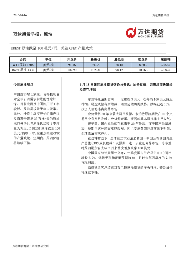
原油早报:BRENT原油跌至100美元/桶,关注OPEC产量政策
华信期货
2013-04-19
原油周报:夏季BRENT原油价格以震荡上行为主,但110美元/桶的位置压力较大
华信期货
2013-06-19