登录
注册
回到首页
AI
搜索
发现报告
发现数据
发现专题
研选报告
定制报告
VIP
权益
发现大使
发现一下
行业研究
公司研究
宏观策略
财报
招股书
会议纪要
稀土
低空经济
DeepSeek
AIGC
智能驾驶
大模型
当前位置:首页
/
其他报告
/
报告详情
供需两弱,等待反弹结束做空机会
2019-11-08
格林大华期货
从***
你可能感兴趣
塑料、PP周报(VIP版):需求较预期弱,产业去库缓慢 等待反弹做空机会
一德期货
2019-03-24
供强需弱格局或将延续,等待反弹做空机会
国信期货
2021-11-28
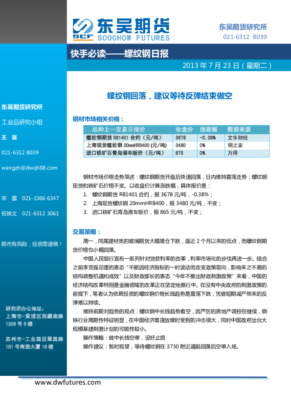
螺纹钢日报:螺纹钢回落,建议等待反弹结束做空
东吴期货
2013-07-23
螺纹钢日评:宏观利好引起反弹,等待反弹结束做空
广州期货
2015-05-04
聚烯烃期货:供需两旺 短期强势中期寻找做空机会
大越期货
2020-11-03