登录
注册
回到首页
AI
搜索
发现报告
发现数据
发现专题
研选报告
定制报告
VIP
权益
发现大使
发现一下
行业研究
公司研究
宏观策略
财报
招股书
会议纪要
中央经济工作会议
低空经济
DeepSeek
AIGC
智能驾驶
大模型
当前位置:首页
/
其他报告
/
报告详情
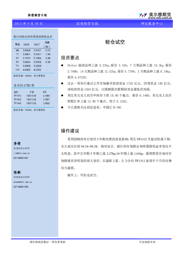
国债期货日报:轻仓试空
2013-09-30
李萌、陈敏
美尔雅期货
北***
你可能感兴趣
金融期货策略周报:股指宽幅震荡,国债轻仓试空
广发期货
2019-04-01
国债期货早报:基本面有望进一步改善,轻仓试空T1906
广发期货
2019-03-27
国债期货早报:国债期货轻仓逢高试空
广发期货
2017-04-18
国债期货日评:区间震荡,轻仓试空为宜
上海中期期货
2014-02-12
金融期货策略周报:股指轻仓试空,国债择机止盈
广发期货
2018-08-18