登录
注册
回到首页
AI
搜索
发现报告
发现数据
发现专题
研选报告
定制报告
VIP
权益
发现大使
发现一下
行业研究
公司研究
宏观策略
财报
招股书
会议纪要
稀土
低空经济
DeepSeek
AIGC
智能驾驶
大模型
当前位置:首页
/
其他报告
/
报告详情
万达期货白糖早报:货币和天气因素致美盘大涨
2013-09-23
刘永华
华信期货
劫***
你可能感兴趣
万达期货早报-豆类与油脂:美盘休市,南美天气好转
华信期货
2013-02-19
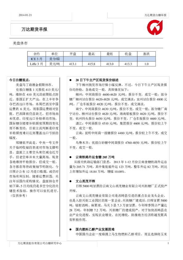
万达期货白糖早报:美盘休市
华信期货
2014-01-22
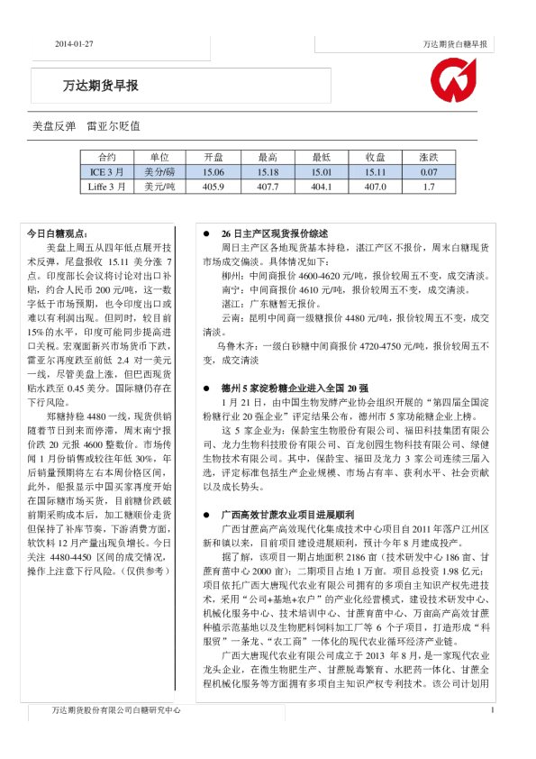
万达期货白糖早报:美盘反弹,雷亚尔贬值
华信期货
2014-01-27
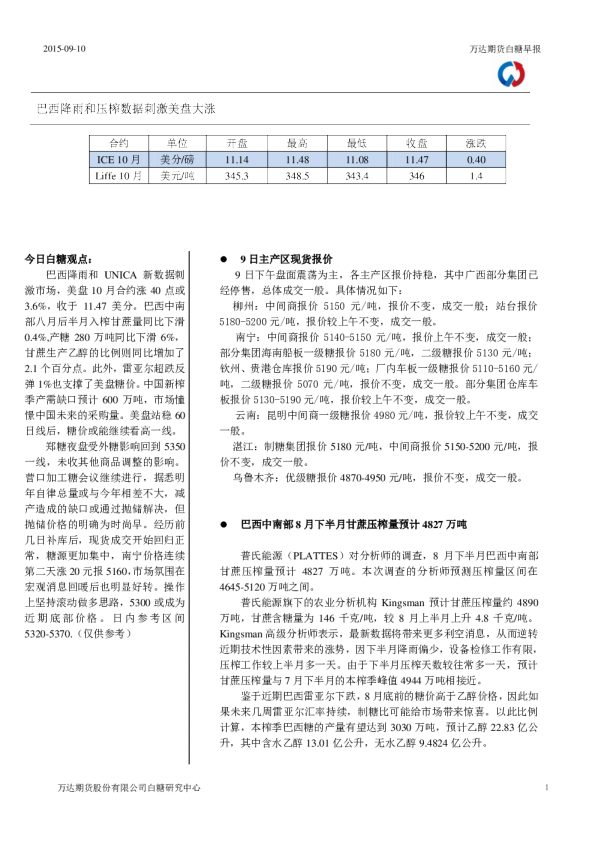
白糖早报:巴西降雨和压榨数据刺激美盘大涨
华信万达期货
2015-09-10
万达期货白糖早报:买入套保盘入场
华信期货
2013-06-06