登录
注册
回到首页
AI
搜索
发现报告
发现数据
发现专题
研选报告
定制报告
VIP
权益
发现大使
发现一下
行业研究
公司研究
宏观策略
财报
招股书
会议纪要
seedance2.0
低空经济
DeepSeek
AIGC
大模型
当前位置:首页
/
行业研究
/
报告详情
食品饮料行业周报:奶粉行业有望迎来并购高潮,龙头公司受益
食品饮料
2013-08-21
赵宪栋
国都证券
意***
你可能感兴趣
食品饮料行业周报:奶粉配方注册制揭晓 酱香型白酒迎新高潮
食品饮料
民生证券
2017-08-07
食品饮料行业周报:蒙牛管理战略迎来新变化 奶粉业务有望发力
安信国际
2016-12-13
文化传媒行业周报:院线进入并购整合期,龙头公司有望充分受益
文化传媒
宏信证券
2017-03-21
【盘中宝】推动优质资源向上市公司集中,军工行业资产整合步伐明显提速,未来几年资产重组上市有望迎来新一轮高潮,这家公司是国内唯一同时具备这类细分产品研发和制造能力的企业
未知机构
2023-08-17
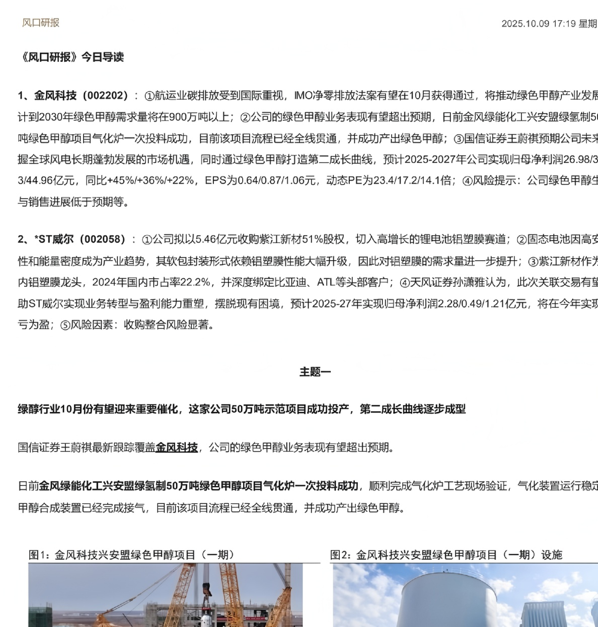
绿醇行业10月份有望迎来重要催化,这家公司50万吨示范项目成功投产,第二成长曲线逐步成型;另有公司通过收购国内龙头一跃成为固态电池产业链核心受益标的
国信证券
2025-10-09