登录
注册
回到首页
AI
搜索
发现报告
发现数据
发现专题
研选报告
定制报告
VIP
权益
发现大使
发现一下
行业研究
公司研究
宏观策略
财报
招股书
会议纪要
稀土
低空经济
DeepSeek
AIGC
智能驾驶
大模型
当前位置:首页
/
其他报告
/
报告详情
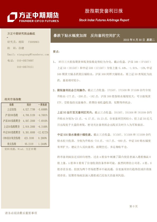
股指期货套利日报:关注价差交易机会,若当月贴水幅度加深可考虑介入反向套利
2013-07-29
许宿淮、胡江来
国泰君安证券
南***
你可能感兴趣
股指套利日报:IF及IC巨幅贴水再现正向套利平仓反向套利建仓优势明显,关注IC价差多头介入机会
国泰期货
2015-07-01
股指期货套利日报:暴跌下贴水幅度加深 反向套利空间扩大
方中中期期货
2015-06-30
股指套利日报:交割临近期现套利宜配置非当月合约,价差拉升谨慎关注价差空头策略介入机会
国泰期货
2015-01-13
股指套利日报:升水再度跃升期现套利建仓优势凸显,谨慎关注下月与当月价差空头介入机会
国泰君安证券
2015-01-06
股指套利日报:基差滑落反向套利有介入机会,IF以及IC价差下行关注三个品种价差多头机会
国泰期货
2015-07-24