登录
注册
回到首页
AI
搜索
发现报告
发现数据
发现专题
研选报告
定制报告
VIP
权益
发现大使
发现一下
行业研究
公司研究
宏观策略
财报
招股书
会议纪要
seedance2.0
低空经济
DeepSeek
AIGC
大模型
当前位置:首页
/
其他报告
/
报告详情
东吴期货日报:冲高回落,螺纹钢空单可设好止损持有
2013-05-21
东吴期货
点***
你可能感兴趣
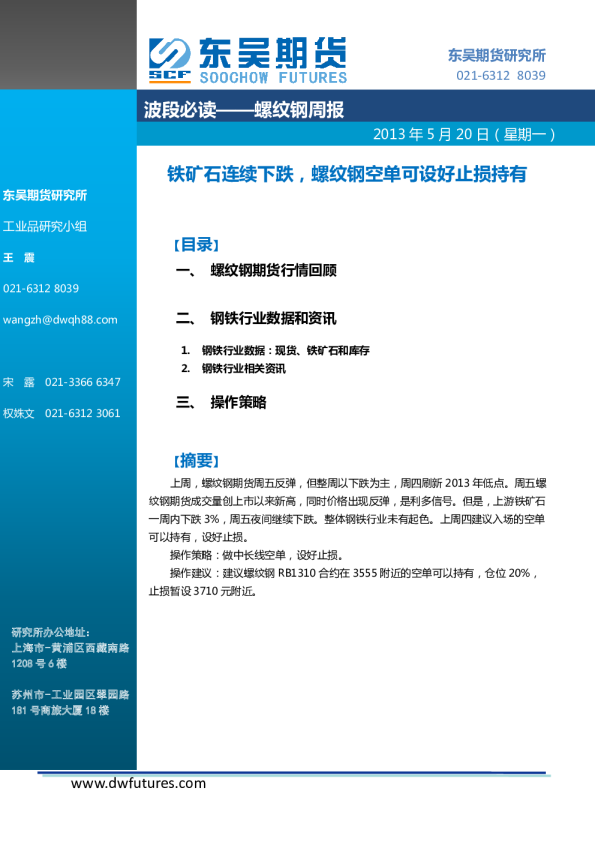
螺纹钢周报:铁矿石连续下跌,螺纹钢空单可设好止损持有
东吴期货
2013-05-20
焦炭日报:跟随上涨,焦炭期货空单可设好止损持有
东吴期货
2013-05-21
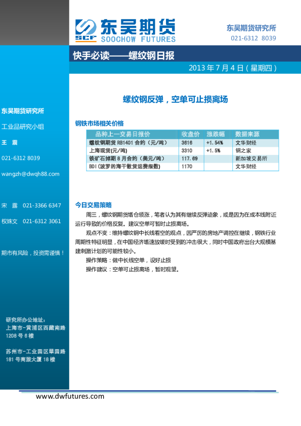
东吴期货螺纹钢日报:螺纹钢反弹,空单可止损离场
东吴期货
2013-07-04
PTA产业链日报:PTA期货冲高回落,多单设好止盈持有
东吴期货
2017-08-25
PTA期货冲高回落,多单设好止盈持有
东吴期货
2020-02-20