登录
注册
回到首页
AI
搜索
发现报告
发现数据
发现专题
研选报告
定制报告
VIP
权益
发现大使
发现一下
行业研究
公司研究
宏观策略
财报
招股书
会议纪要
稀土
低空经济
DeepSeek
AIGC
智能驾驶
大模型
当前位置:首页
/
其他报告
/
报告详情
豆油每日评述:豆油强势走高,短多谨慎持有
2013-05-15
邓宁宁、见惊雷
上海中期期货
看***
你可能感兴趣
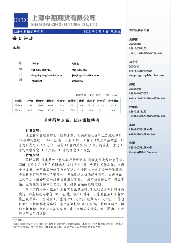
每日评述:豆粕强势走高,短多谨慎持有
上海中期期货
2013-05-09
豆油每日评述:豆油震荡整理,短多谨慎持有
上海中期期货
2013-05-15
豆油每日评述:豆油小幅走高,多单谨慎持有
上海中期期货
2013-02-05
豆油每日评述:豆油震荡走高,日内短多为主
上海中期期货
2013-01-31
豆油每日评述:豆油震荡走高,日内短多
上海中期期货
2013-01-05