登录
注册
回到首页
AI
搜索
发现报告
发现数据
发现专题
研选报告
定制报告
VIP
权益
发现大使
发现一下
行业研究
公司研究
宏观策略
财报
招股书
会议纪要
稀土
低空经济
DeepSeek
AIGC
智能驾驶
大模型
当前位置:首页
/
其他报告
/
报告详情
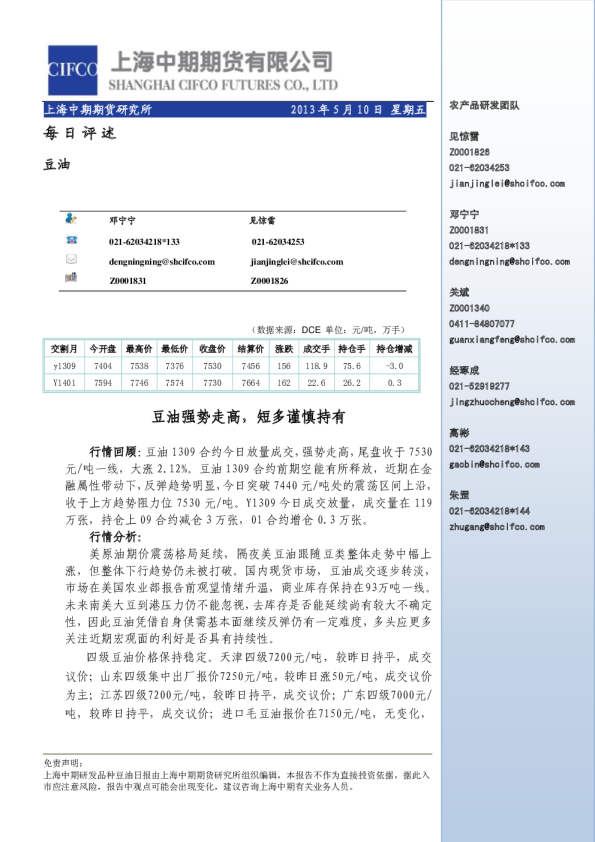
豆油每日评述:豆油小幅走高,多单谨慎持有
2013-02-05
邓宁宁、见惊雷
上海中期期货
后***
你可能感兴趣
豆粕每日评述:豆粕增仓走高,多单谨慎持有
上海中期期货
2013-05-30
上海中期期货豆粕每日评述:豆粕1月继续走高,多单谨慎持有
上海中期期货
2013-05-31
动力煤每日评述:动力煤小幅下挫,多单谨慎持有
上海中期期货
2013-10-27
煤焦每日评述:煤焦小幅上涨,建议多单谨慎持有
上海中期期货
2014-04-29
豆油每日评述:豆油强势走高,短多谨慎持有
上海中期期货
2013-05-15