登录
注册
回到首页
AI
搜索
发现报告
发现数据
发现专题
研选报告
定制报告
VIP
权益
发现大使
发现一下
行业研究
公司研究
宏观策略
财报
招股书
会议纪要
稀土
低空经济
DeepSeek
AIGC
智能驾驶
大模型
当前位置:首页
/
其他报告
/
报告详情
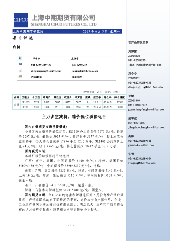
白糖每日评述:糖价小幅波动,料将选择短期运行方向
2013-05-09
邓宁宁、见惊雷
上海中期期货
点***
你可能感兴趣
白糖每日评述:糖价小幅走强,仍有上行空间
上海中期期货
2013-03-07
白糖每日评述:糖价小幅走弱,总体仍为震荡
上海中期期货
2013-04-22
白糖每日评述:进口量增加,糖价低位弱势运行
上海中期期货
2013-05-22
白糖每日评述:主力多空减持,糖价低位弱势运行
上海中期期货
2013-06-05
白糖每日评述:市场交投清淡,糖价低位窄幅运行
上海中期期货
2013-06-19