登录
注册
回到首页
AI
搜索
发现报告
发现数据
发现专题
研选报告
定制报告
VIP
权益
发现大使
发现一下
行业研究
公司研究
宏观策略
财报
招股书
会议纪要
海南封关
低空经济
DeepSeek
AIGC
大模型
当前位置:首页
/
其他报告
/
报告详情
橡胶期货周报:沪胶反弹乏力,或向下再验21000
2013-04-15
彭思思
方正期货
持***
你可能感兴趣
创元期货:沪胶继续反弹,或挑战21000跳空缺口
创元期货
2013-05-09
橡胶期货周报:反弹乏力,沪胶面临回落
方正期货
2013-07-08
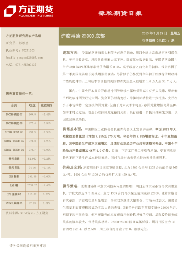
橡胶日报:沪胶再验22000底部
方正期货
2013-03-29
橡胶市场日报:沪胶再次试探21000,或将有效突破
银河期货
2010-07-14
方正期货橡胶日报:反弹乏力,沪胶继续回踩
方正期货
2013-05-08