登录
注册
回到首页
AI
搜索
发现报告
发现数据
发现专题
研选报告
定制报告
VIP
权益
发现大使
发现一下
行业研究
公司研究
宏观策略
财报
招股书
会议纪要
海南封关
低空经济
DeepSeek
AIGC
大模型
当前位置:首页
/
其他报告
/
报告详情
棉花早报:郑棉高位震荡
2013-03-29
林凤
广发期货
羡***
你可能感兴趣
棉花早报:美棉再涨停,郑棉高位震荡
广发期货
2011-01-27
棉花早报:郑棉高位震荡
广发期货
2013-04-11
棉花早报:郑棉高位震荡运行
创元期货
2014-01-14
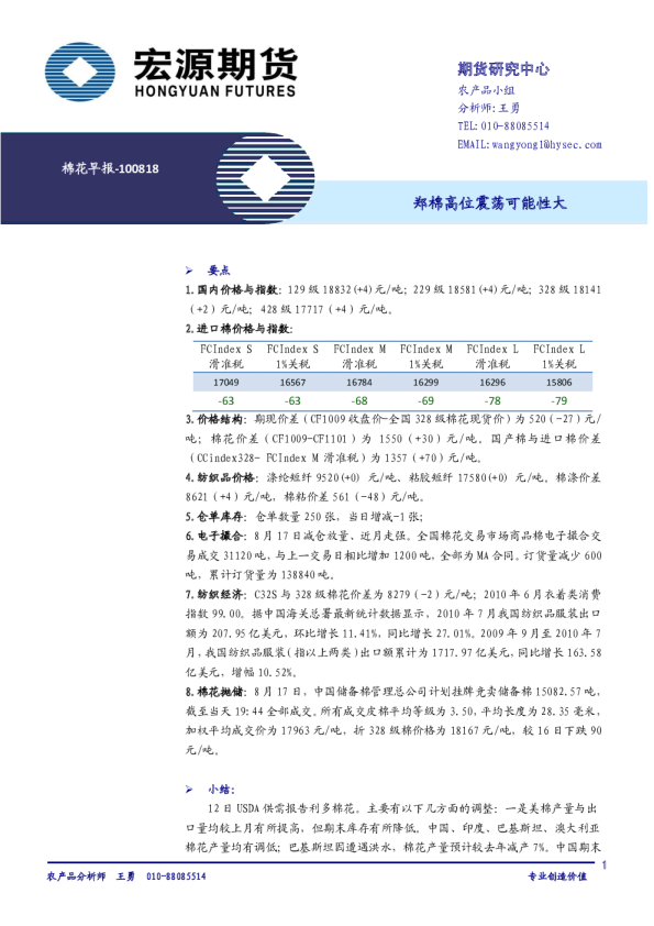
棉花早报:郑棉高位震荡可能性大
宏源期货
2010-08-18
棉花早报:政策未决,郑棉高位盘整
海通期货
2010-06-25