登录
注册
回到首页
AI
搜索
发现报告
发现数据
发现专题
研选报告
定制报告
VIP
权益
发现大使
发现一下
行业研究
公司研究
宏观策略
财报
招股书
会议纪要
seedance2.0
低空经济
DeepSeek
AIGC
大模型
当前位置:首页
/
其他报告
/
报告详情
稻谷日报:早籼稻期价低位徘徊
2013-03-12
彭思思
方正期货
巡***
你可能感兴趣
稻谷日报:早籼稻低位调整
方正期货
2013-05-22
稻谷日报:早籼稻低位调整
方正期货
2013-05-21
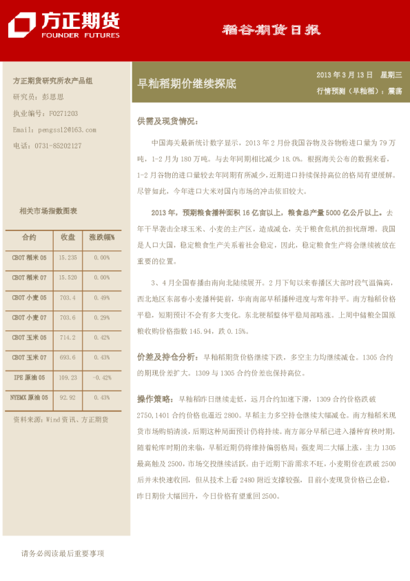
稻谷日报:早籼稻期价继续探底
方正期货
2013-03-13
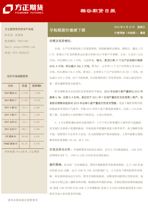
稻谷期货日报:早籼稻期价继续下探
方正期货
2013-03-15
稻谷日报:早籼稻延续筑底
方正期货
2013-05-15