登录
注册
回到首页
AI
搜索
发现报告
发现数据
发现专题
研选报告
定制报告
VIP
权益
发现大使
发现一下
行业研究
公司研究
宏观策略
财报
招股书
会议纪要
海南封关
低空经济
DeepSeek
AIGC
大模型
当前位置:首页
/
其他报告
/
报告详情
稻谷日报:政策预期渐强,早籼稻蓄势向上
2013-01-25
彭思思
方正期货
上***
你可能感兴趣
稻谷日报:政策预期渐强,早籼稻蓄势向上
方正期货
2013-01-24
稻谷期货周报:政策预期渐浓,早籼稻蓄势向上
方正期货
2013-01-28
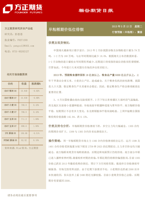
稻谷日报:早籼稻期价低位徘徊
方正期货
2013-03-12
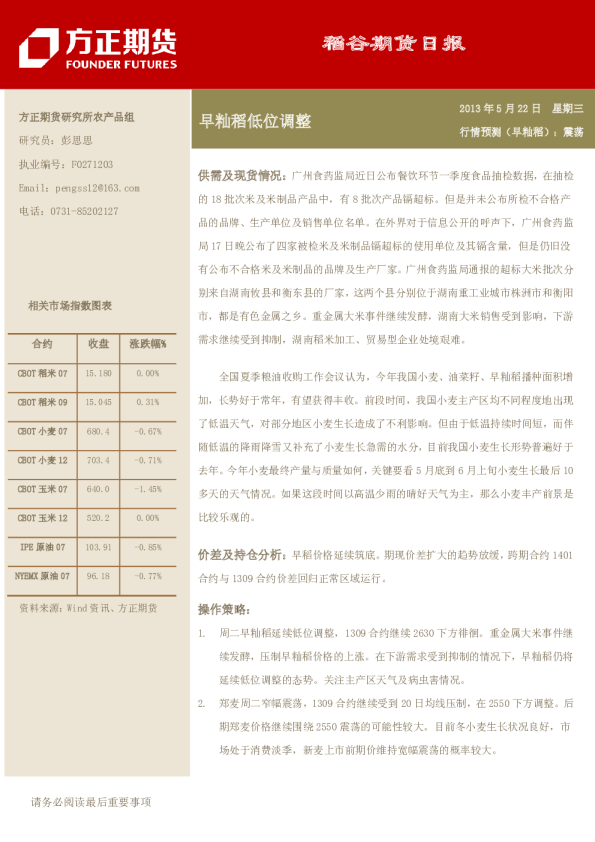
稻谷日报:早籼稻低位调整
方正期货
2013-05-22
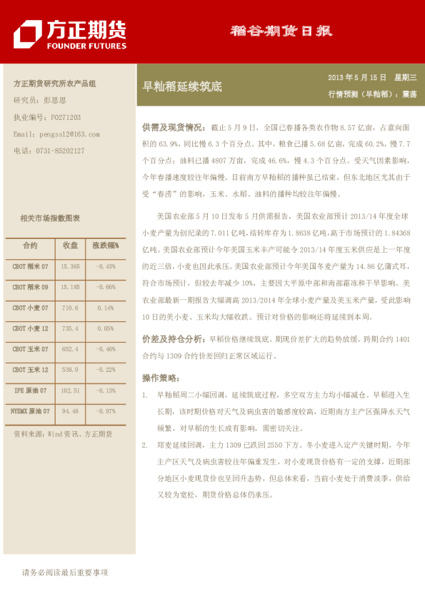
稻谷日报:早籼稻延续筑底
方正期货
2013-05-15