登录
注册
回到首页
AI
搜索
发现报告
发现数据
发现专题
研选报告
定制报告
VIP
权益
发现大使
发现一下
行业研究
公司研究
宏观策略
财报
招股书
会议纪要
海南封关
低空经济
DeepSeek
AIGC
大模型
当前位置:首页
/
公司研究
/
报告详情
收购大宁矿5%股权,提升公司业绩0。05元
2013-03-11
李晶
中国民族证券
小***
你可能感兴趣
大宁矿股权转让落地,业绩预期稳健
化石能源
中泰证券
2013-03-06
2010年年度报告点评:亚美大宁矿对公司业绩预期影响大于往年
化石能源
西南证券
2011-03-18
公司信息更新报告:拟收购九芝堂5%股权及九芝堂医药51%股权,深度合作提升行业竞争力
开源证券
2022-04-25
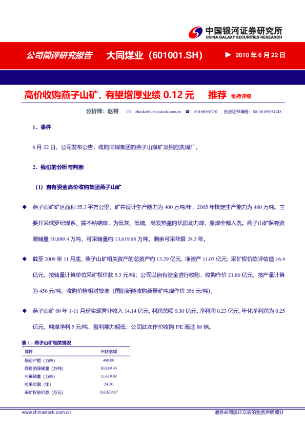
大同煤业:高价收购燕子山矿,有望增厚业绩0。12元
化石能源
中国银河证券
2010-06-22
科达机电(600499):提升2010年业绩预测16。5%至0。80元
机械设备
国金证券
2010-03-04