登录
注册
回到首页
AI
搜索
发现报告
发现数据
发现专题
研选报告
定制报告
VIP
权益
发现大使
发现一下
行业研究
公司研究
宏观策略
财报
招股书
会议纪要
中央经济工作会议
低空经济
DeepSeek
AIGC
智能驾驶
大模型
当前位置:首页
/
其他报告
/
报告详情
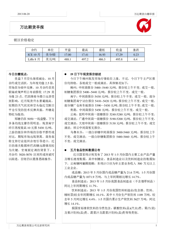
万达期货周报-白糖:现货稳定,盘面反弹
2013-02-26
华信期货
枕***
你可能感兴趣
万达期货白糖早报:良好销售难以带动盘面反弹
华信期货
2013-06-05
白糖日评:现货销售略有好转,期货盘面小幅反弹
美尔雅期货
2015-07-28
白糖周报:现货止跌反弹 盘面估值修复不宜再追涨
华泰期货
2020-12-20
煤焦期货周报:节前煤焦现货稳定,盘面震荡运行为主
国都期货
2019-01-28
纸浆期货周报:现货价格稳定,期货盘面情绪有所好转
广发期货
2022-07-25