登录
注册
回到首页
AI
搜索
发现报告
发现数据
发现专题
研选报告
定制报告
VIP
权益
发现大使
发现一下
行业研究
公司研究
宏观策略
财报
招股书
会议纪要
中央经济工作会议
低空经济
DeepSeek
AIGC
智能驾驶
大模型
当前位置:首页
/
其他报告
/
报告详情
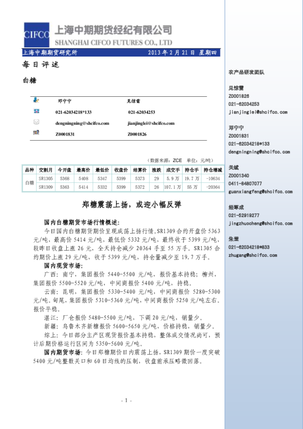
白糖每日评述:郑糖震荡整理,仍有反弹空间
2013-02-26
邓宁宁、见惊雷
上海中期期货
点***
你可能感兴趣
白糖每日评述:郑糖震荡上扬,或迎小幅反弹
上海中期期货
2013-02-22
白糖每日评述:糖价小幅走强,仍有上行空间
上海中期期货
2013-03-07
白糖周报20250816:郑糖如期反弹仍有空间
国联期货
2025-08-18
白糖晨报:郑糖仍有反弹空间
安信期货
2015-02-12
白糖每日评述:糖价缩量整理,震荡或将延续
上海中期期货
2013-01-30