登录
注册
回到首页
AI
搜索
发现报告
发现数据
发现专题
研选报告
定制报告
VIP
权益
发现大使
发现一下
行业研究
公司研究
宏观策略
财报
招股书
会议纪要
稀土
低空经济
DeepSeek
AIGC
智能驾驶
大模型
当前位置:首页
/
其他报告
/
报告详情
白糖每日评述:糖价延续震荡,短线交易为宜
2013-02-08
邓宁宁、见惊雷
上海中期期货
笑***
你可能感兴趣
白糖每日评述:糖价窄幅震荡,明日观望为宜
上海中期期货
2013-02-08
白糖每日评述:糖价重回箱体震荡,短线高抛低吸为宜
上海中期期货
2013-03-28
白糖每日评述:糖价小幅走弱,总体仍为震荡
上海中期期货
2013-04-22
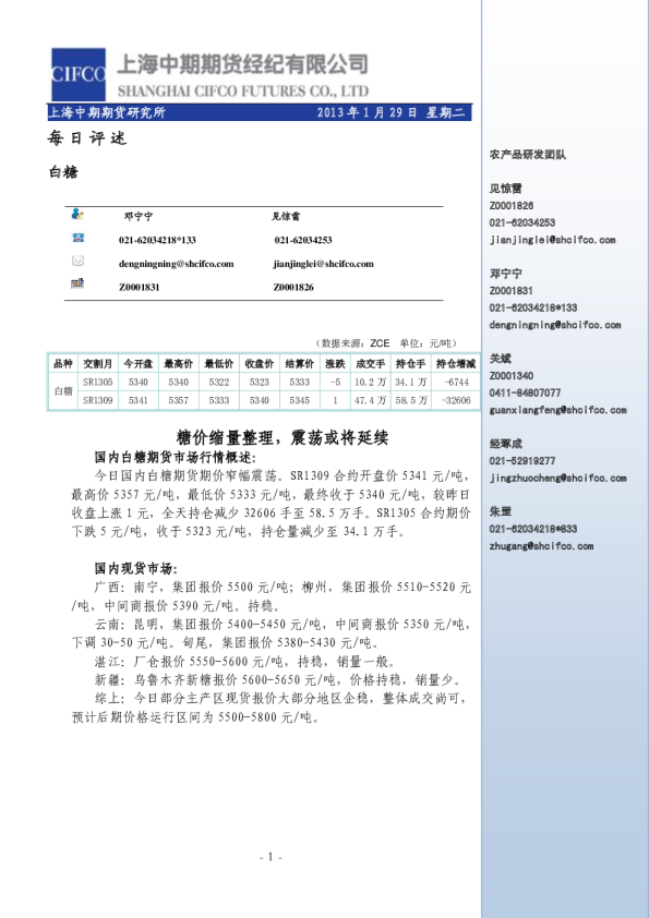
白糖每日评述:糖价缩量整理,震荡或将延续
上海中期期货
2013-01-30
白糖每日评述:移仓换月已开始,糖价近弱远强或延续
上海中期期货
2013-01-05